HOME   LIST
‹–   –›

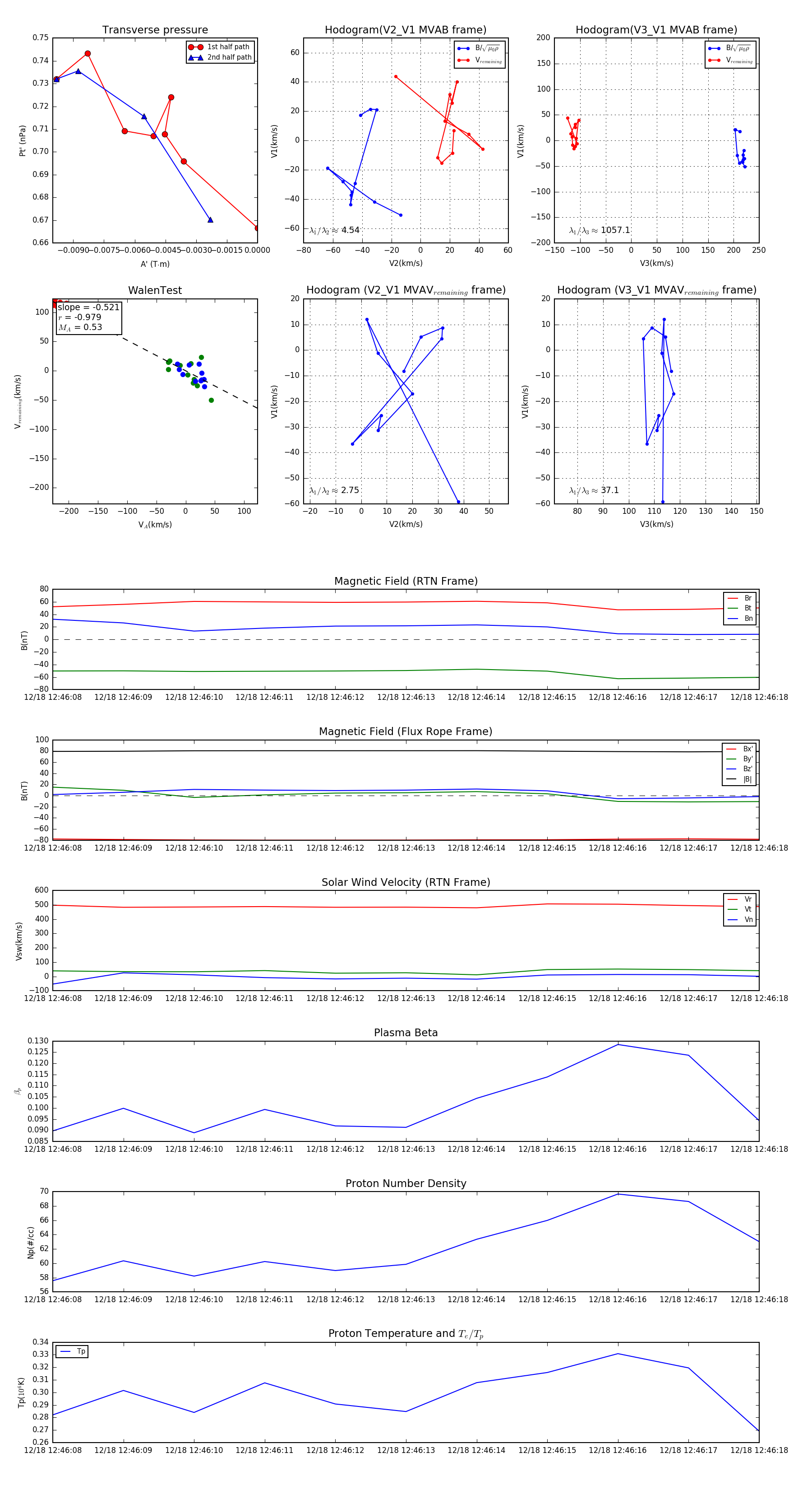
Flux Rope in 2024

Flux Rope Event 2024-12-18 12:46:08 ~ 2024-12-18 12:46:18 (11 seconds)


plot