HOME   LIST
‹–   –›

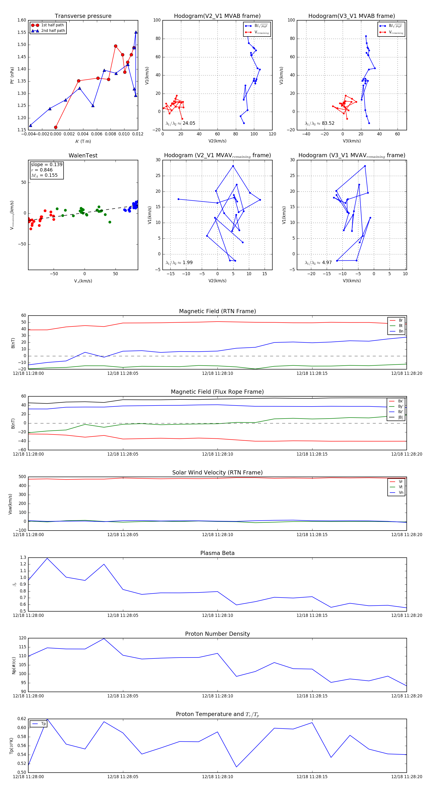
Flux Rope in 2024

Flux Rope Event 2024-12-18 11:28:00 ~ 2024-12-18 11:28:20 (21 seconds)


plot