HOME   LIST
‹–   –›

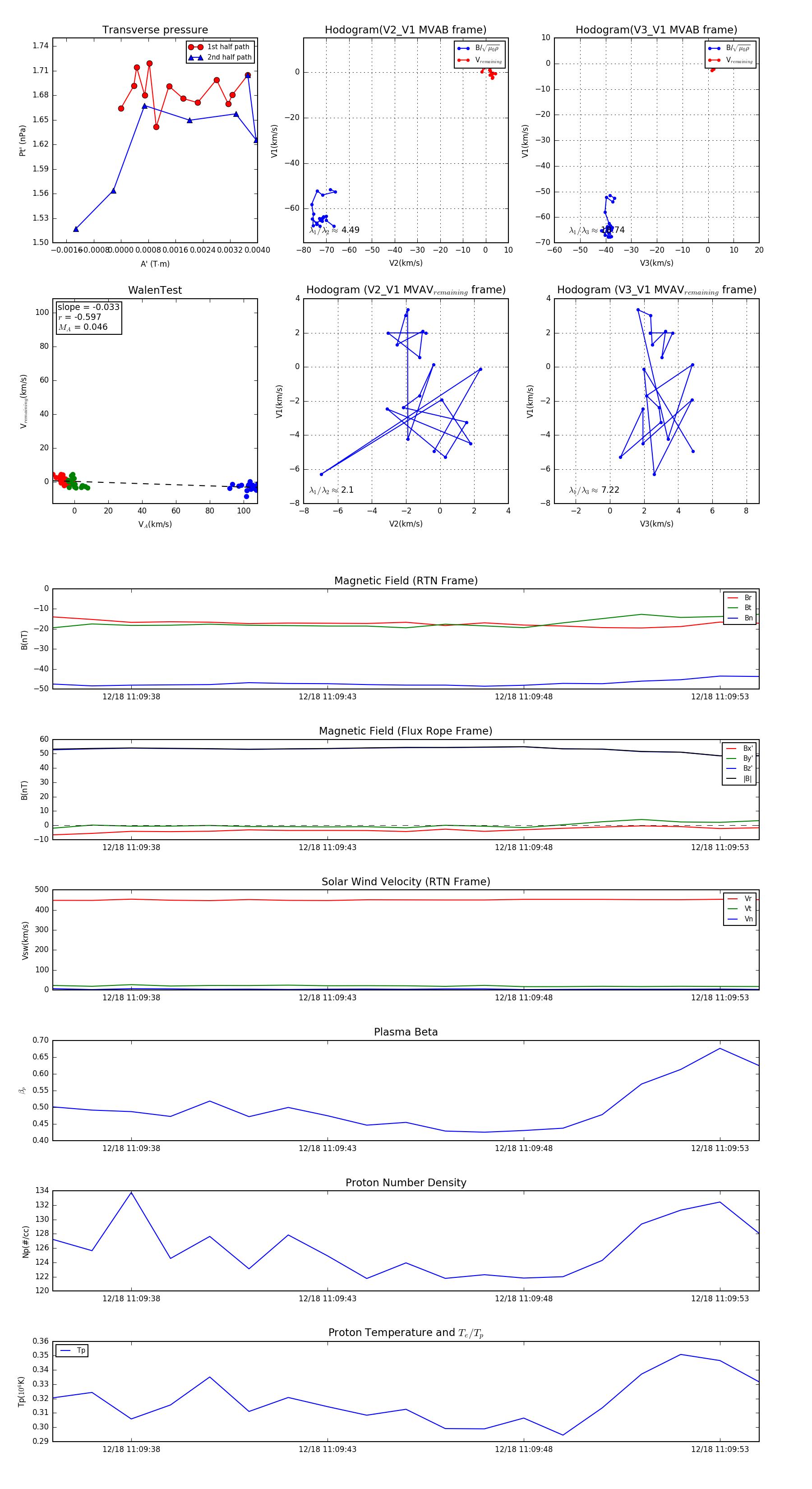
Flux Rope in 2024

Flux Rope Event 2024-12-18 11:09:36 ~ 2024-12-18 11:09:54 (19 seconds)


plot