HOME   LIST
‹–   –›

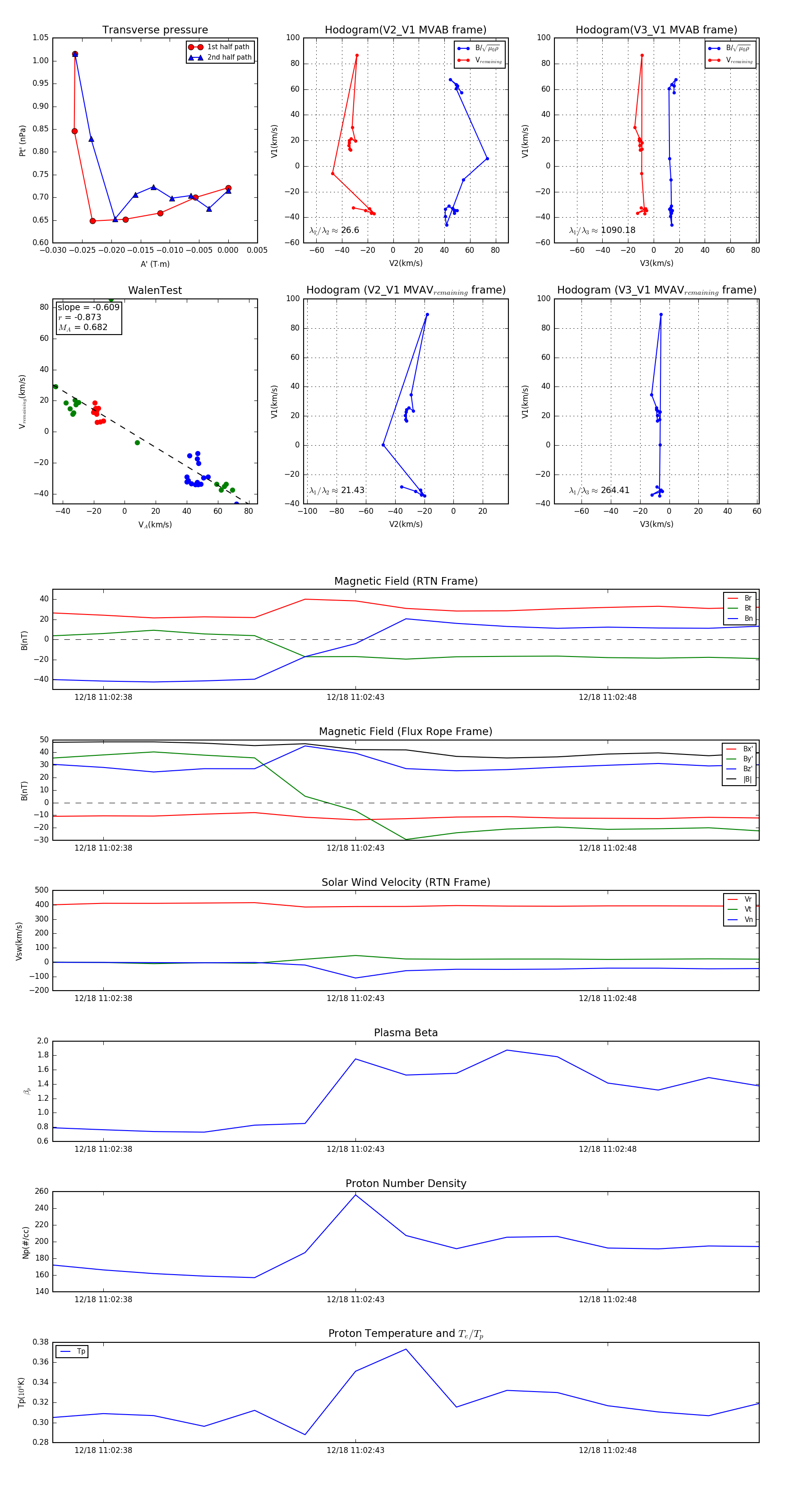
Flux Rope in 2024

Flux Rope Event 2024-12-18 11:02:37 ~ 2024-12-18 11:02:51 (15 seconds)


plot