HOME   LIST
‹–   –›

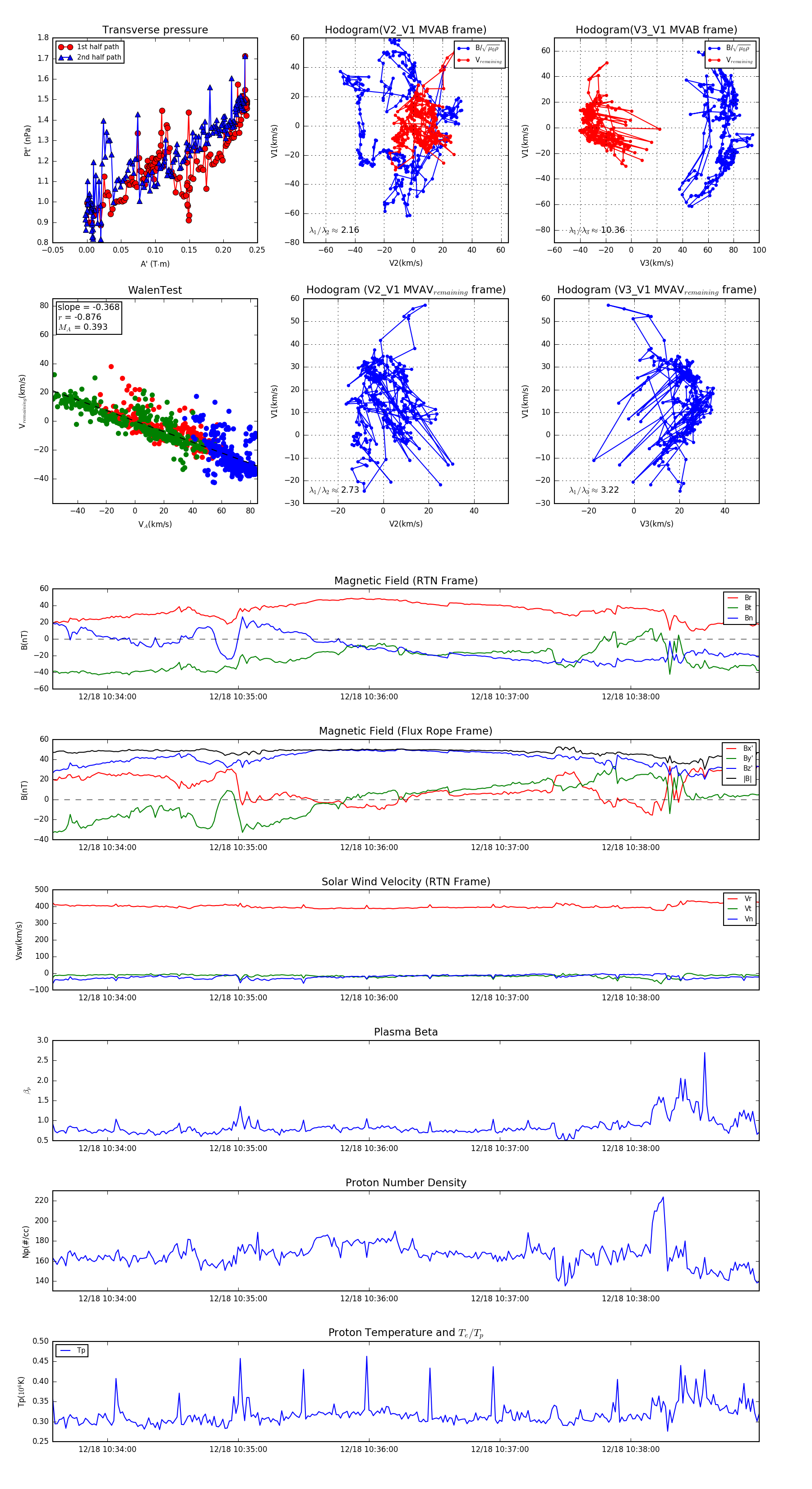
Flux Rope in 2024

Flux Rope Event 2024-12-18 10:33:35 ~ 2024-12-18 10:38:59 (325 seconds)


plot