HOME   LIST
‹–   –›

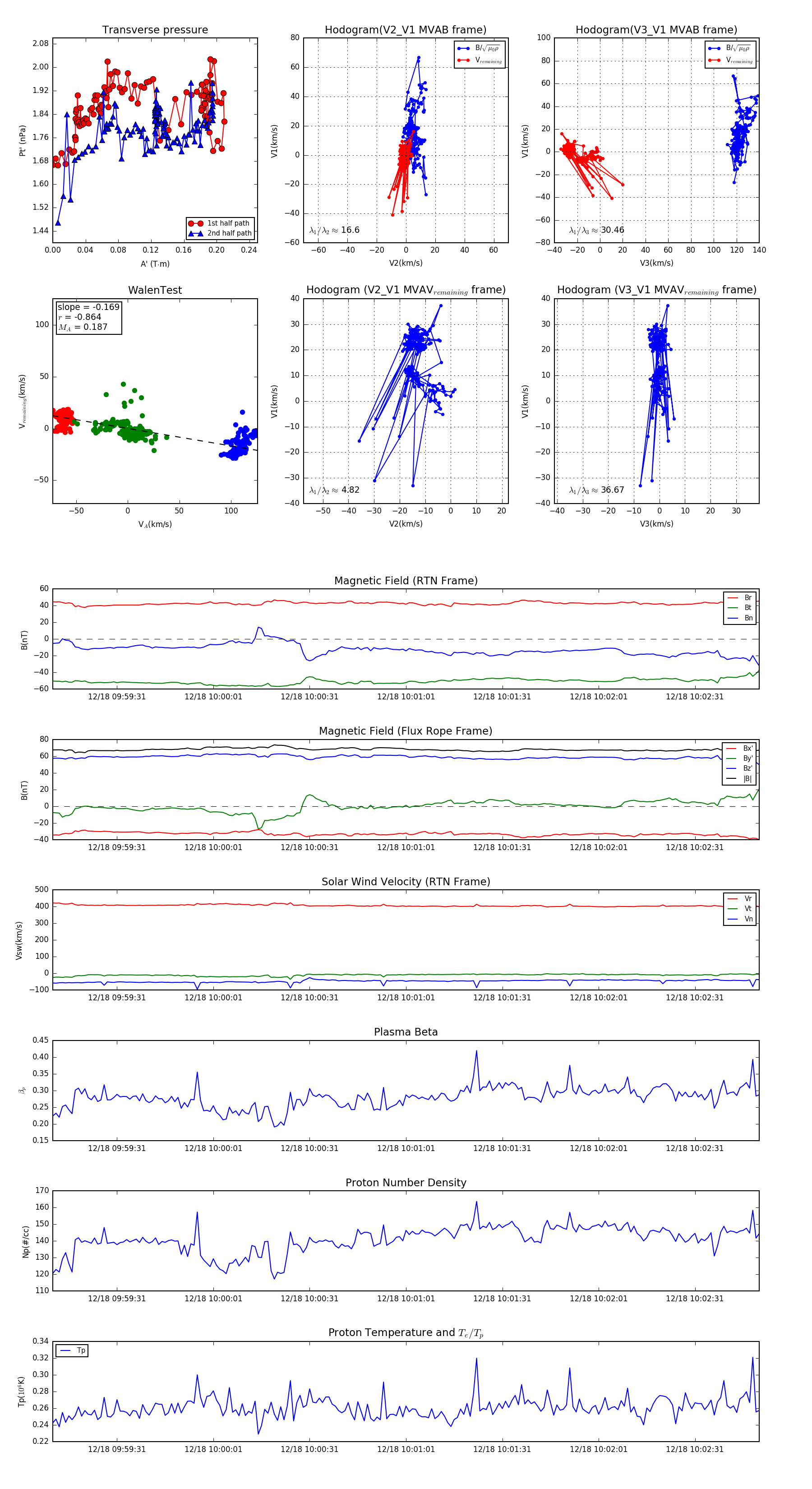
Flux Rope in 2024

Flux Rope Event 2024-12-18 09:59:11 ~ 2024-12-18 10:02:51 (221 seconds)


plot