HOME   LIST
‹–   –›

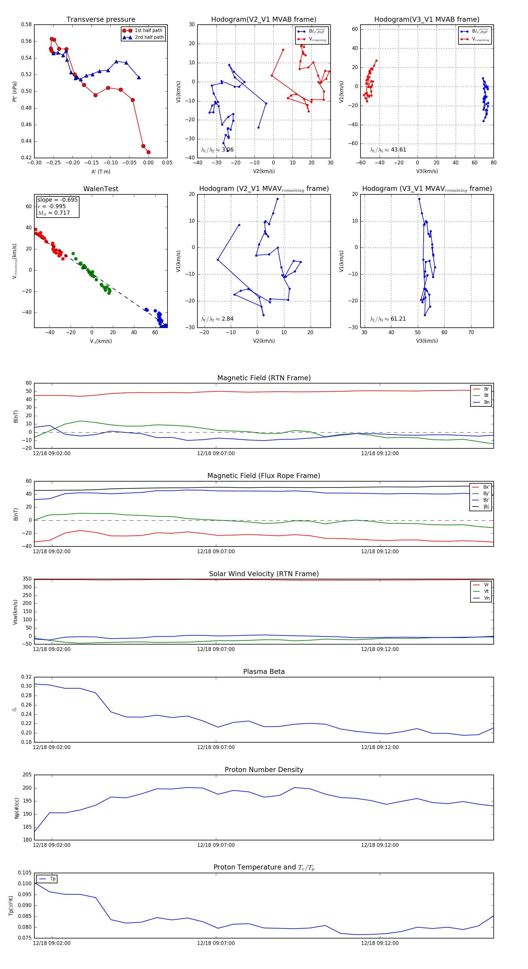
Flux Rope in 2024

Flux Rope Event 2024-12-18 09:01:28 ~ 2024-12-18 09:15:28 (841 seconds)


plot