HOME   LIST
‹–   –›

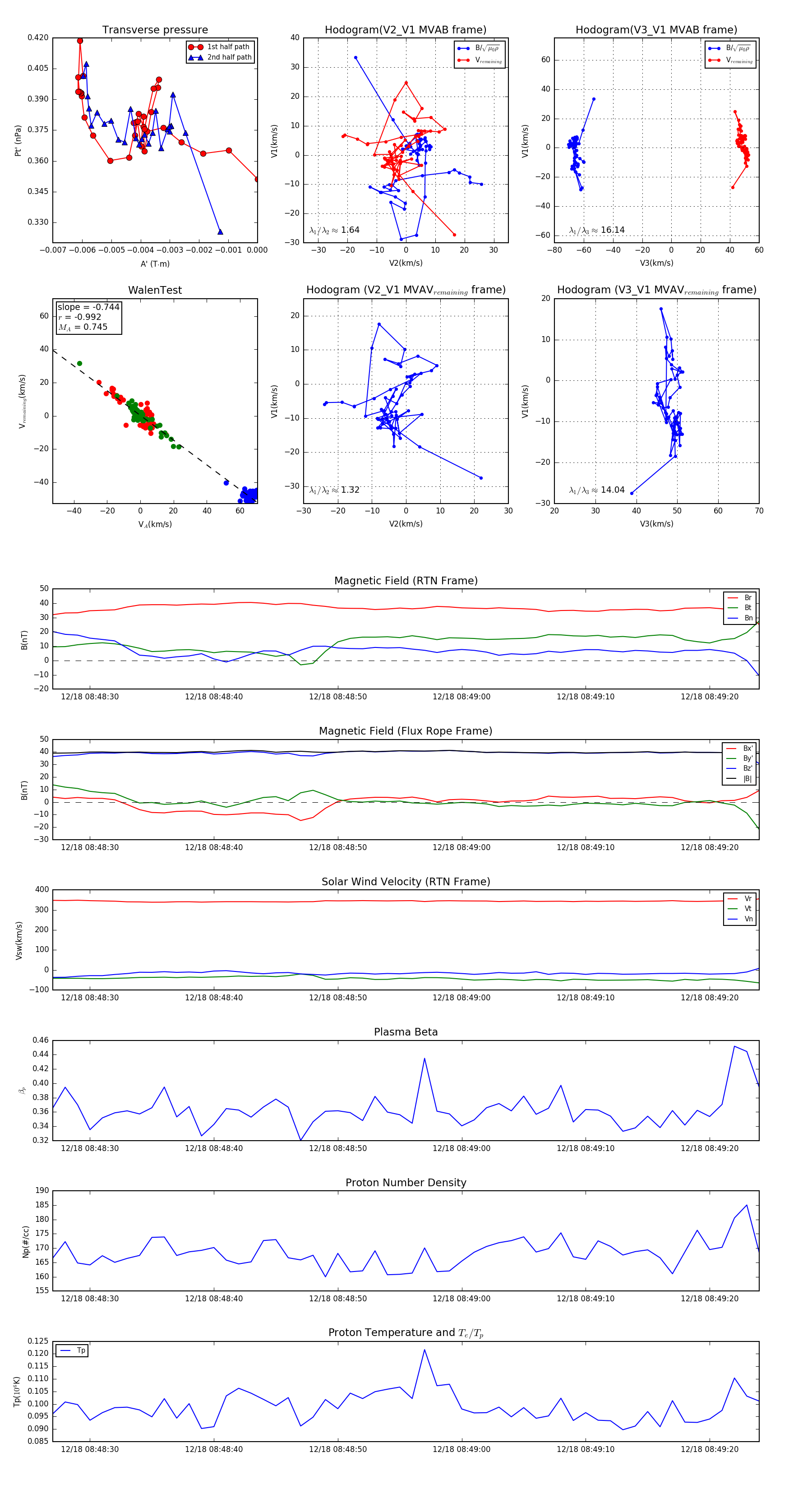
Flux Rope in 2024

Flux Rope Event 2024-12-18 08:48:27 ~ 2024-12-18 08:49:24 (58 seconds)


plot