HOME   LIST
‹–   –›

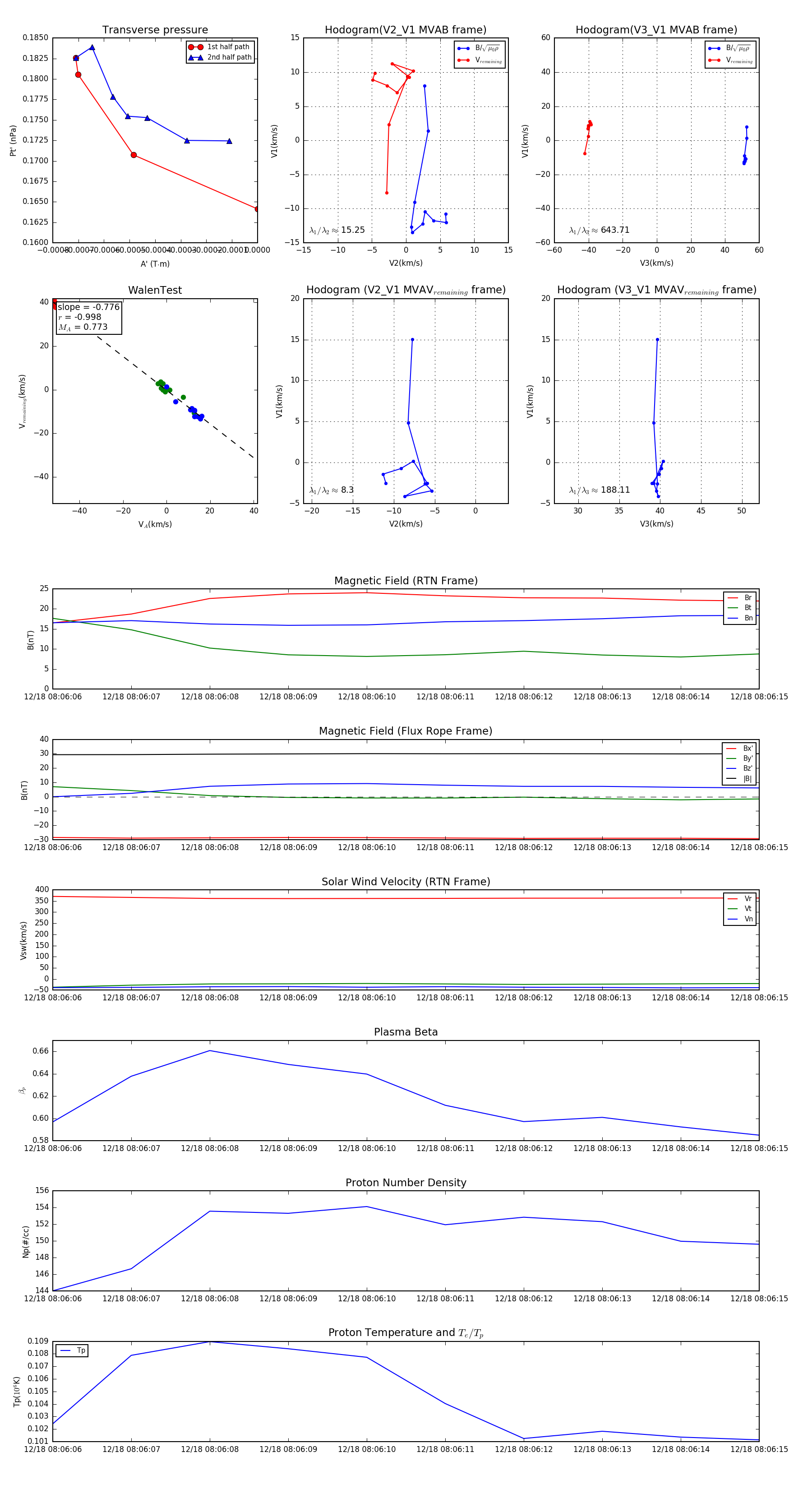
Flux Rope in 2024

Flux Rope Event 2024-12-18 08:06:06 ~ 2024-12-18 08:06:15 (10 seconds)


plot