HOME   LIST
‹–   –›

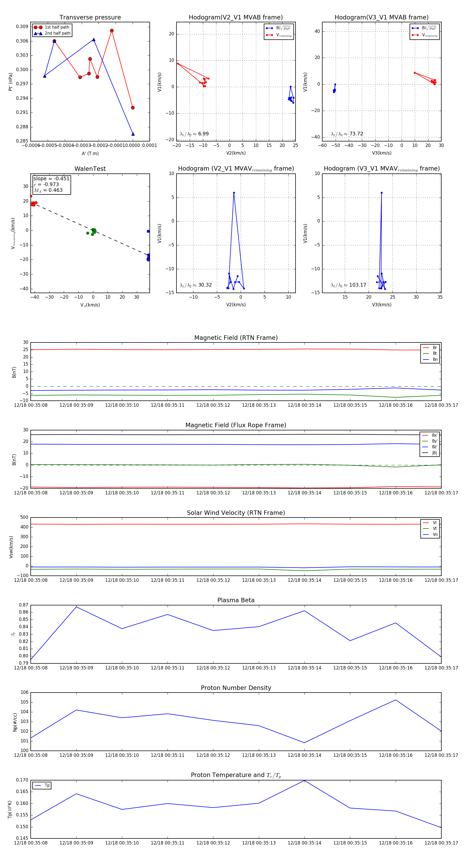
Flux Rope in 2024

Flux Rope Event 2024-12-18 00:35:08 ~ 2024-12-18 00:35:17 (10 seconds)


plot