HOME   LIST
‹–   –›

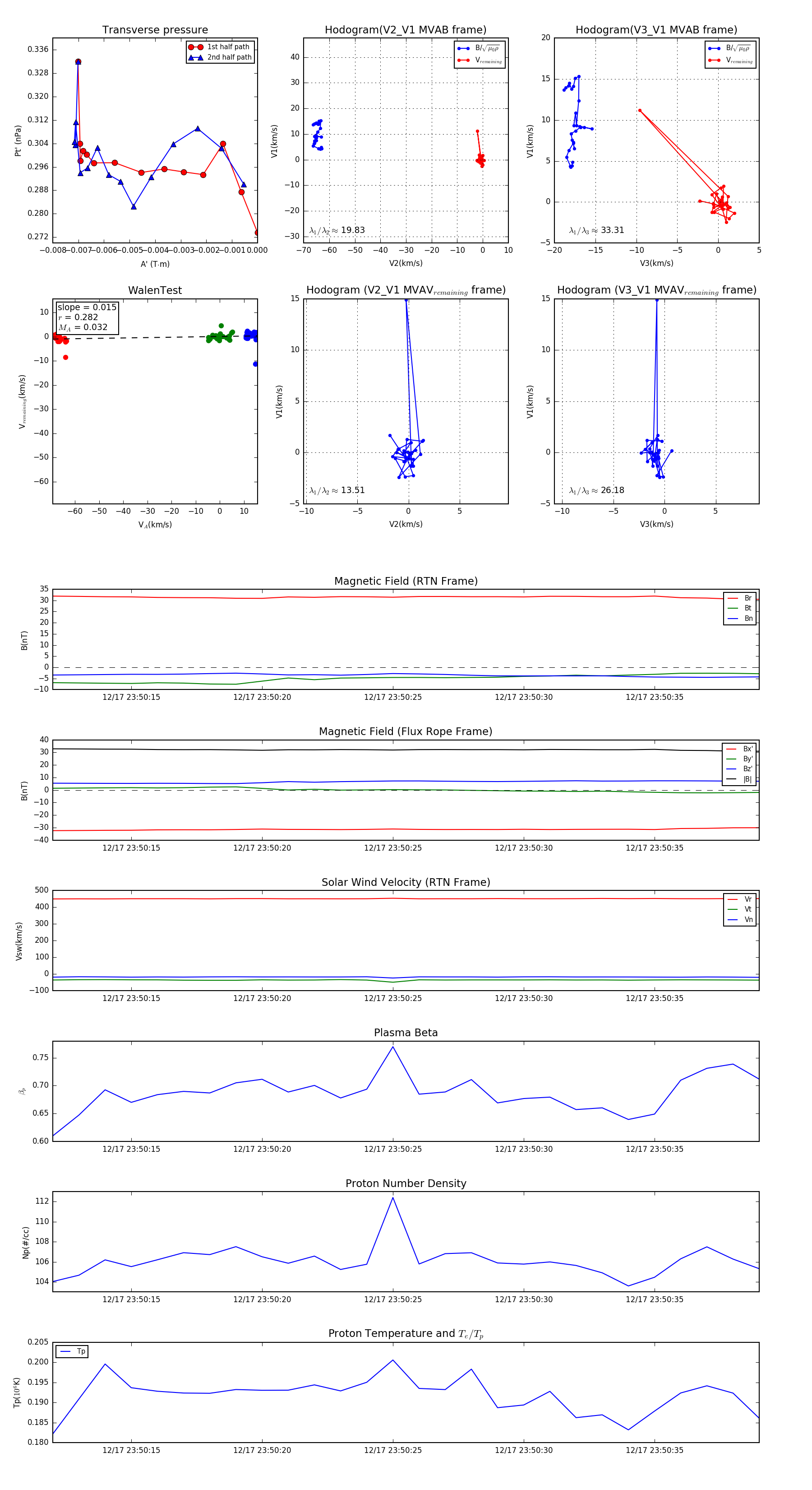
Flux Rope in 2024

Flux Rope Event 2024-12-17 23:50:12 ~ 2024-12-17 23:50:39 (28 seconds)


plot