HOME   LIST
‹–   –›

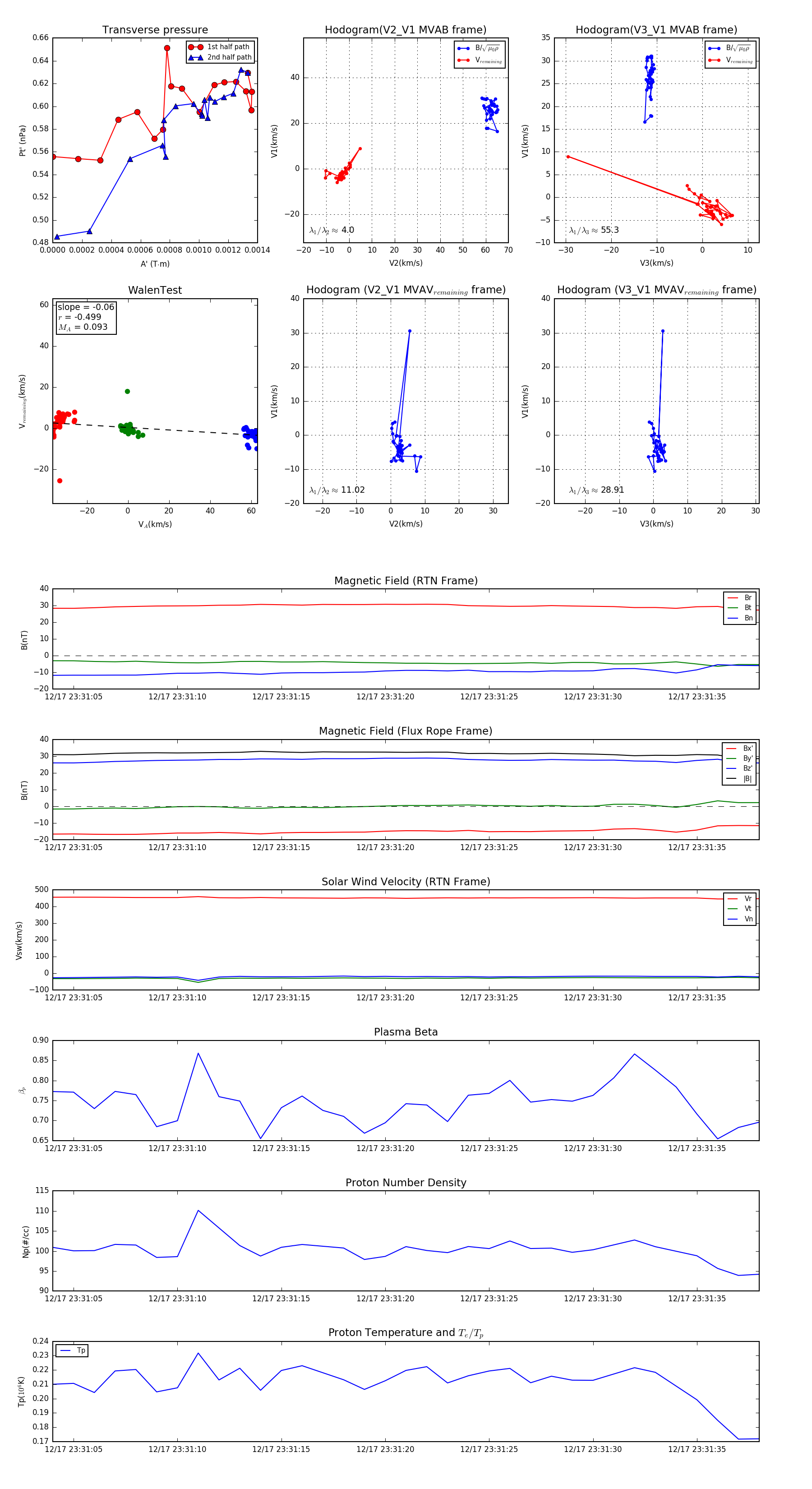
Flux Rope in 2024

Flux Rope Event 2024-12-17 23:31:04 ~ 2024-12-17 23:31:38 (35 seconds)


plot