HOME   LIST
‹–   –›

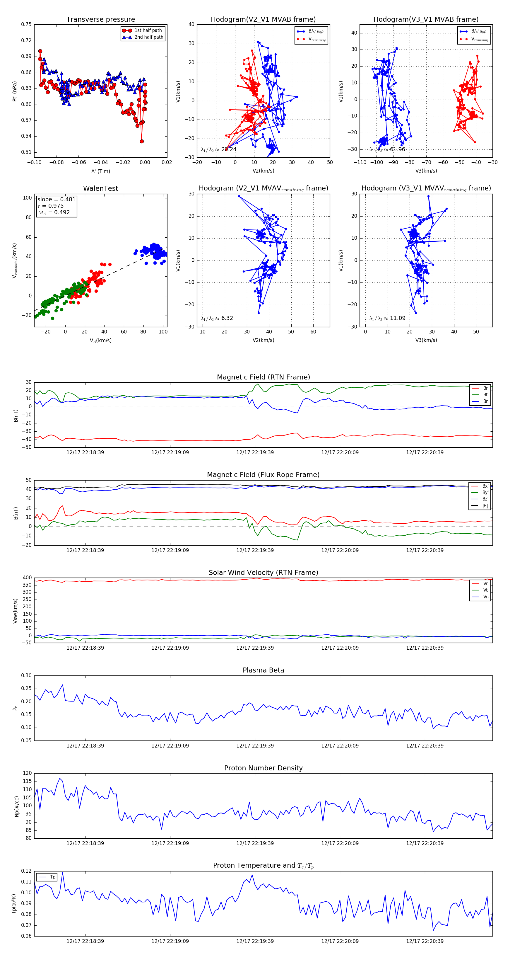
Flux Rope in 2024

Flux Rope Event 2024-12-17 22:18:21 ~ 2024-12-17 22:21:03 (163 seconds)


plot