HOME   LIST
‹–   –›

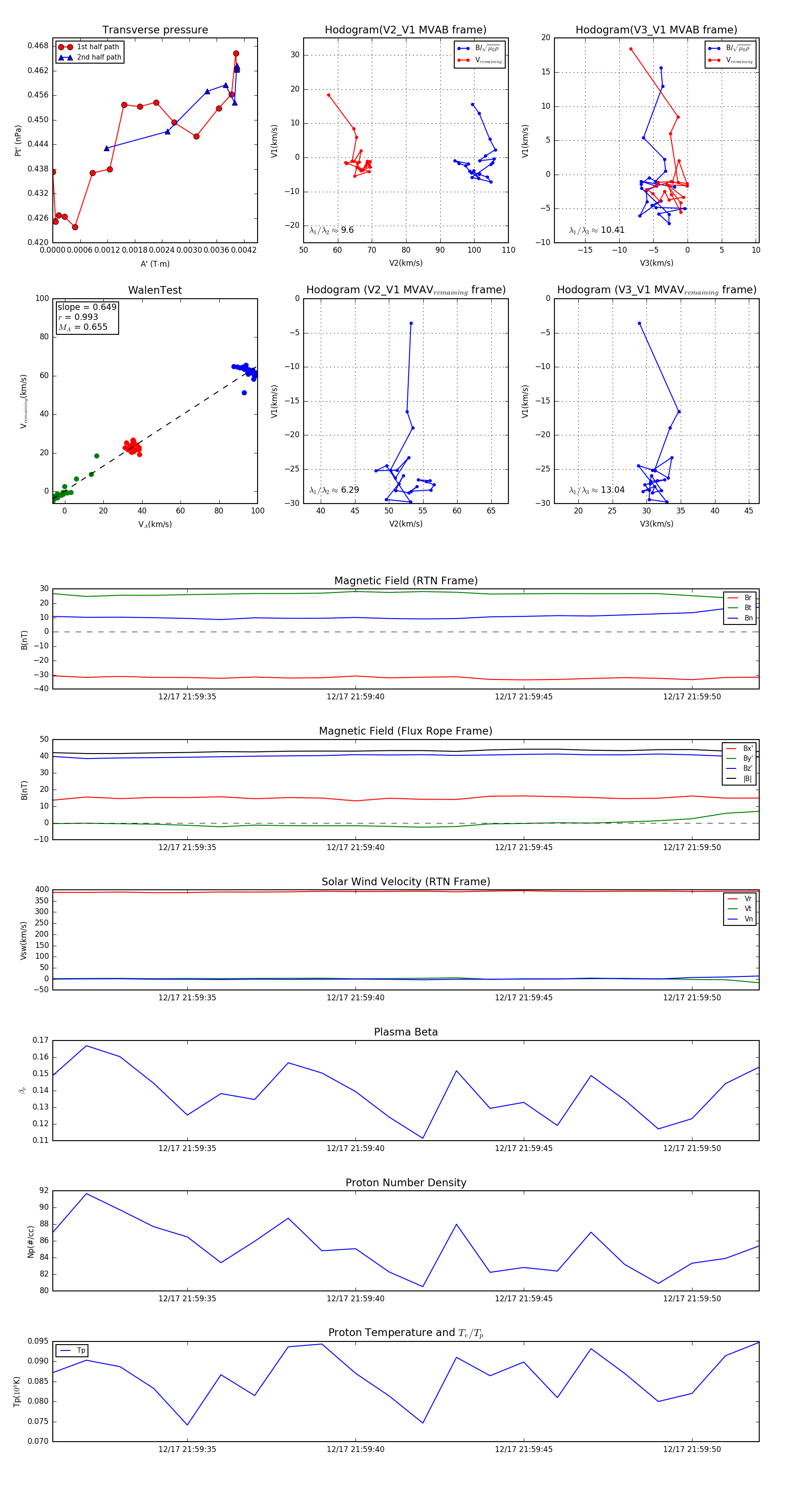
Flux Rope in 2024

Flux Rope Event 2024-12-17 21:59:31 ~ 2024-12-17 21:59:52 (22 seconds)


plot