HOME   LIST
‹–   –›

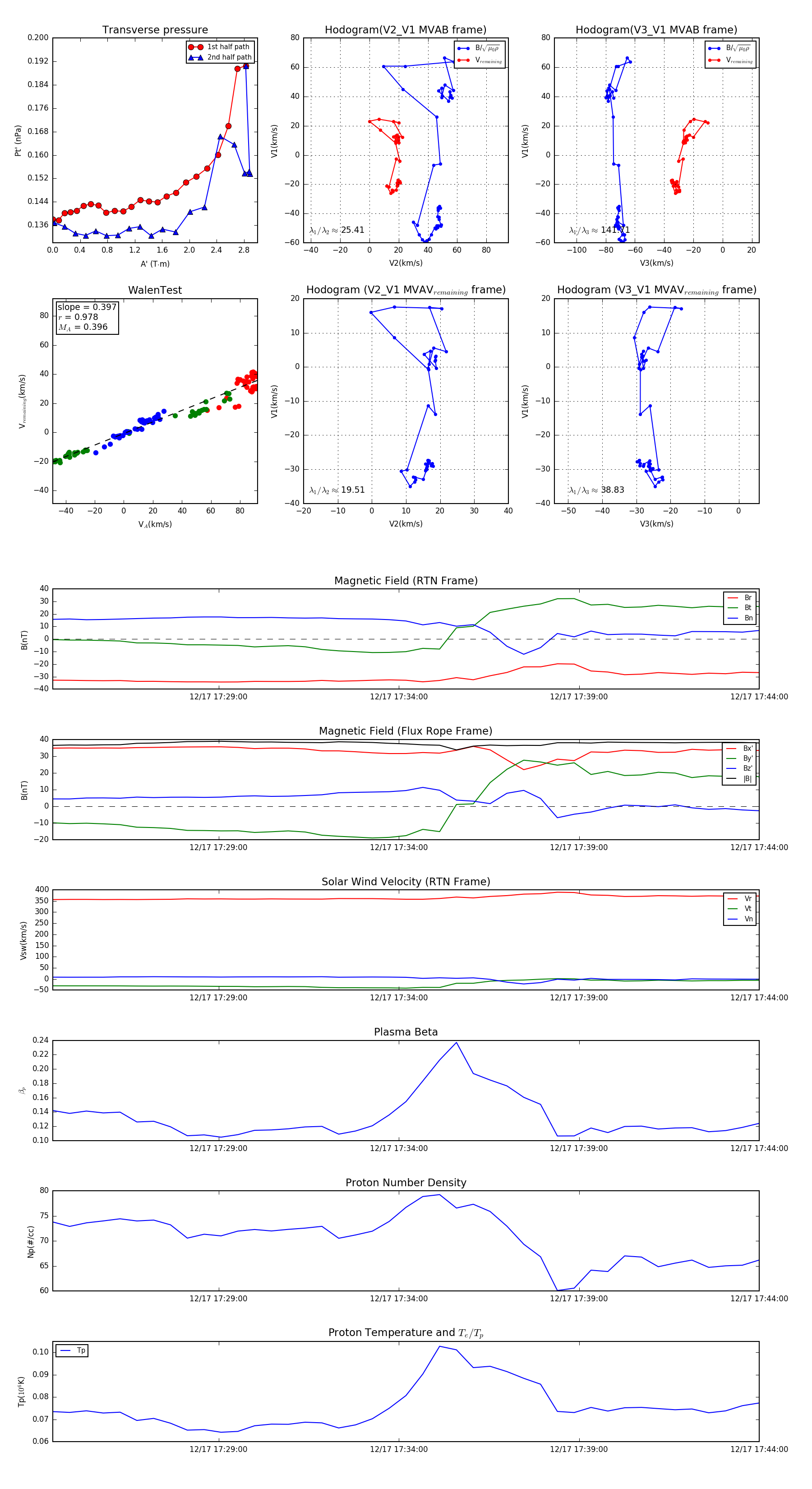
Flux Rope in 2024

Flux Rope Event 2024-12-17 17:24:24 ~ 2024-12-17 17:44:00 (1177 seconds)


plot