HOME   LIST
‹–   –›

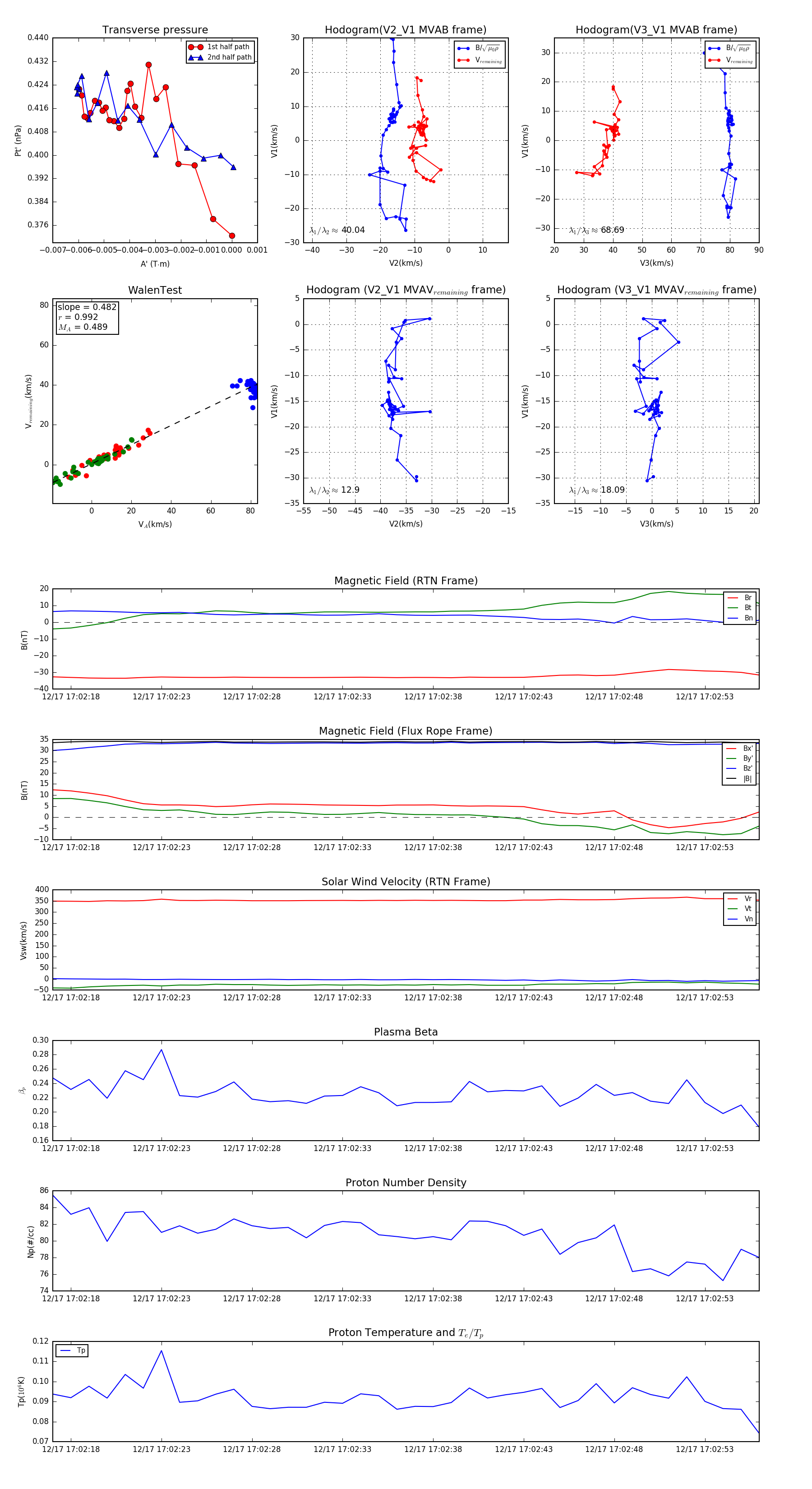
Flux Rope in 2024

Flux Rope Event 2024-12-17 17:02:17 ~ 2024-12-17 17:02:56 (40 seconds)


plot