HOME   LIST
‹–   –›

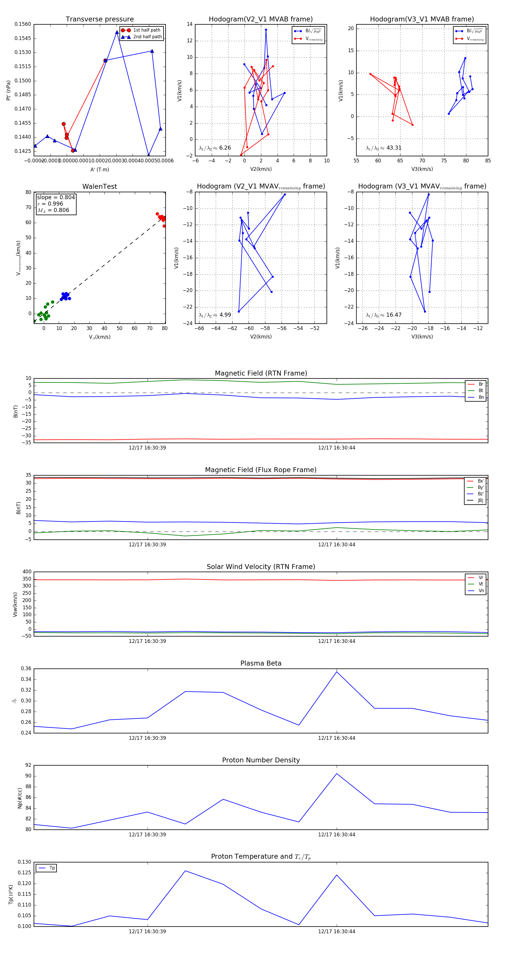
Flux Rope in 2024

Flux Rope Event 2024-12-17 16:30:36 ~ 2024-12-17 16:30:48 (13 seconds)


plot