HOME   LIST
‹–   –›

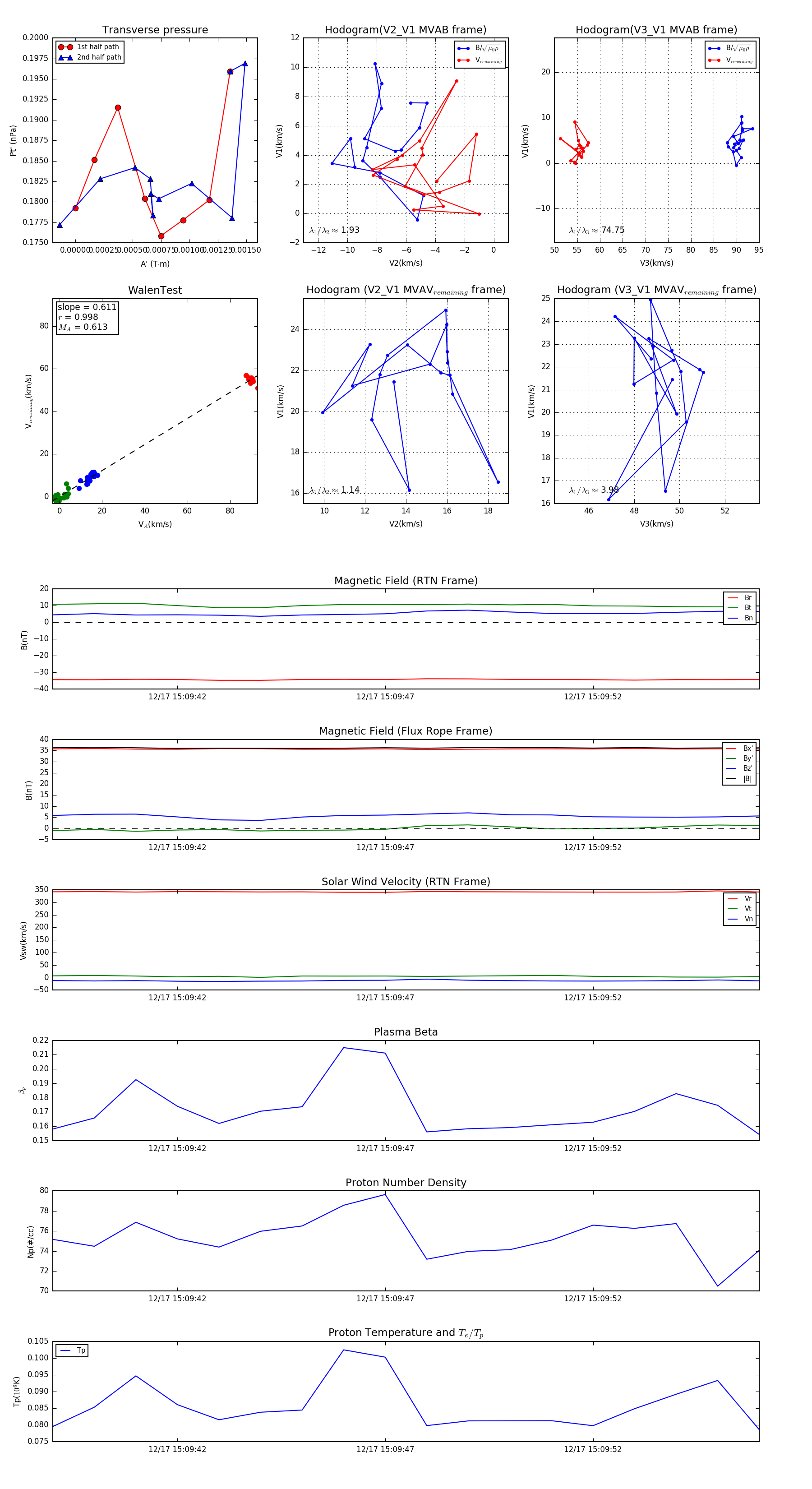
Flux Rope in 2024

Flux Rope Event 2024-12-17 15:09:39 ~ 2024-12-17 15:09:56 (18 seconds)


plot