HOME   LIST
‹–   –›

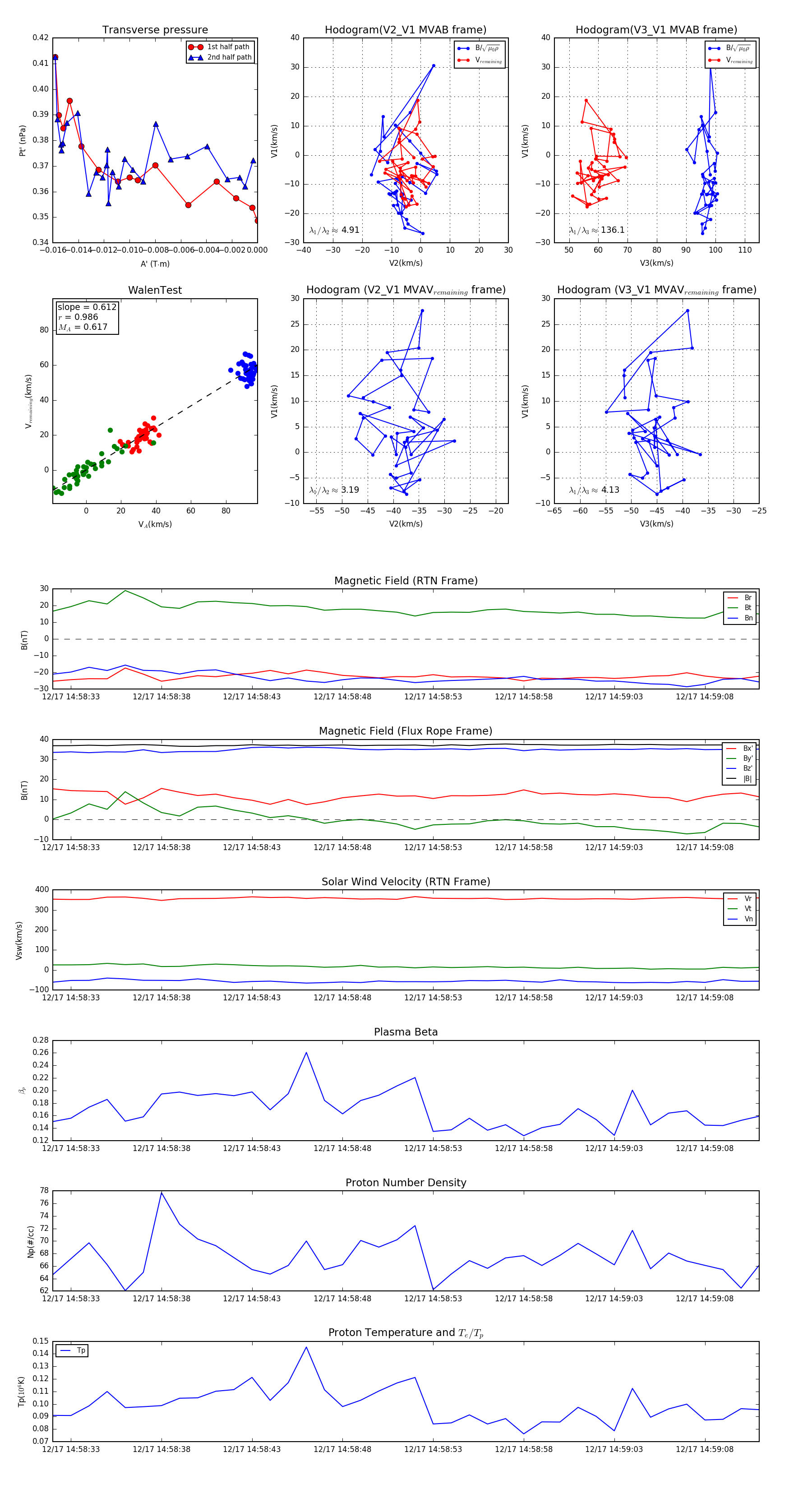
Flux Rope in 2024

Flux Rope Event 2024-12-17 14:58:32 ~ 2024-12-17 14:59:11 (40 seconds)


plot