HOME   LIST
‹–   –›

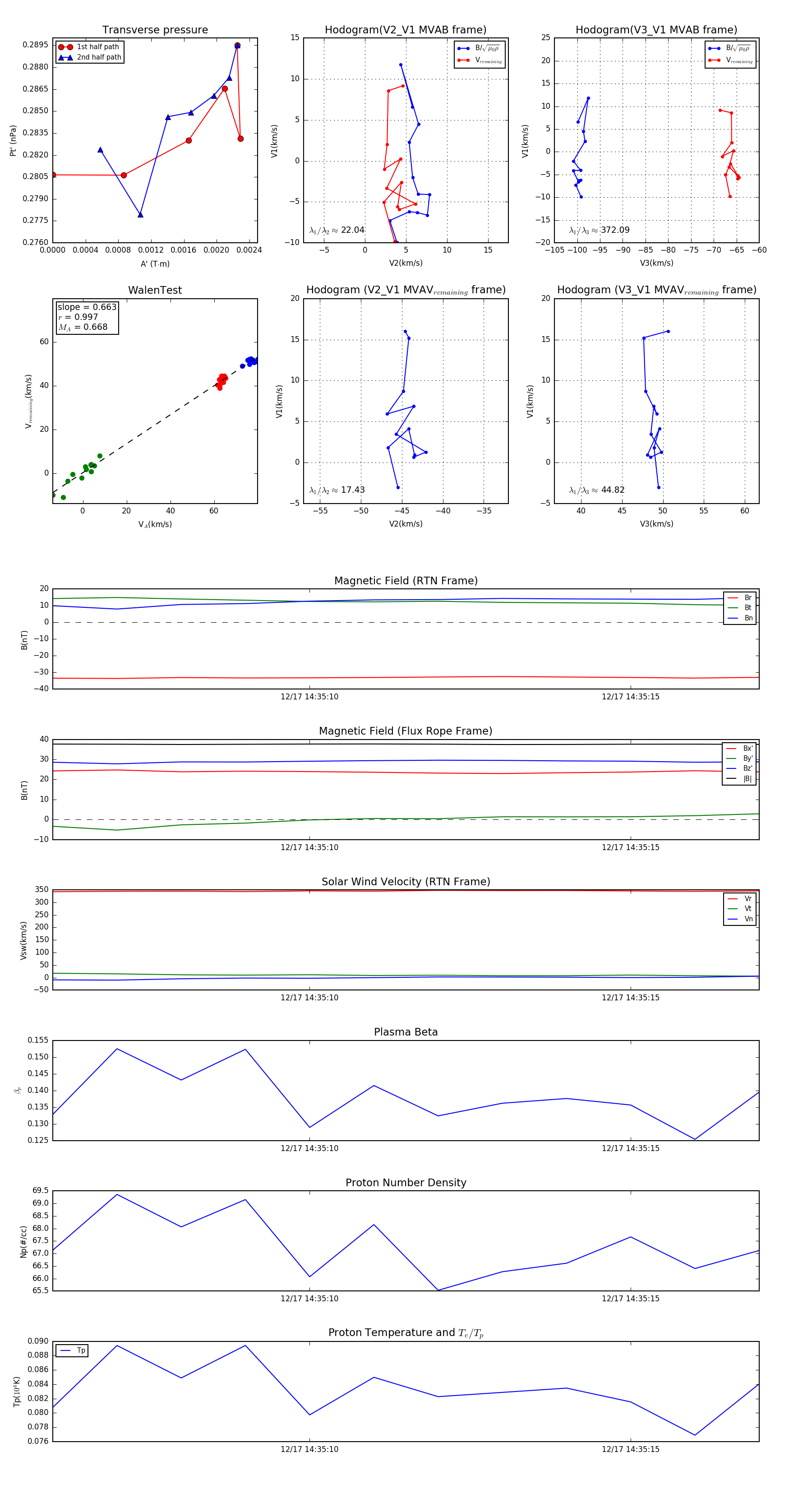
Flux Rope in 2024

Flux Rope Event 2024-12-17 14:35:06 ~ 2024-12-17 14:35:17 (12 seconds)


plot