HOME   LIST
‹–   –›

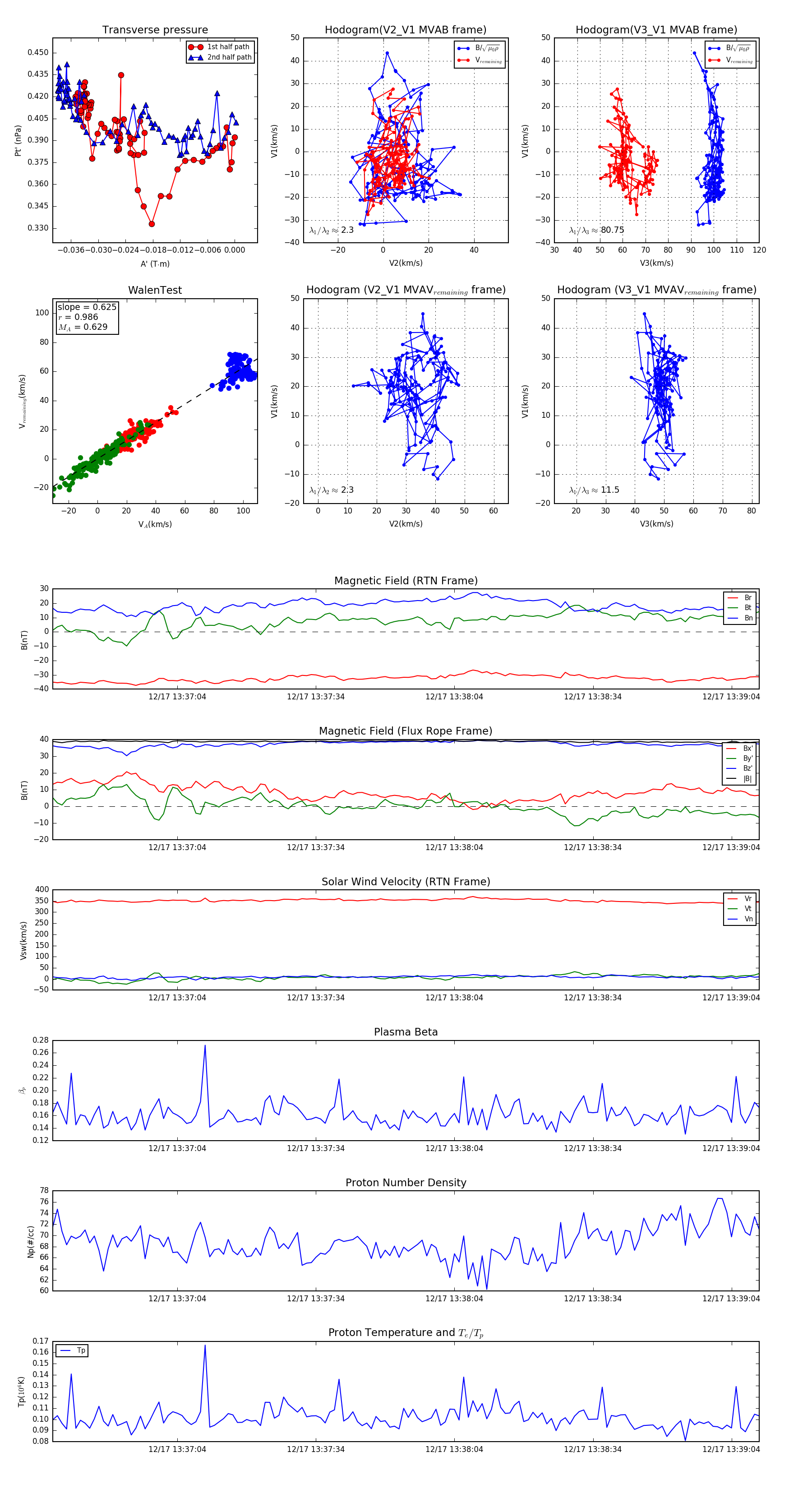
Flux Rope in 2024

Flux Rope Event 2024-12-17 13:36:37 ~ 2024-12-17 13:39:10 (154 seconds)


plot