HOME   LIST
‹–   –›

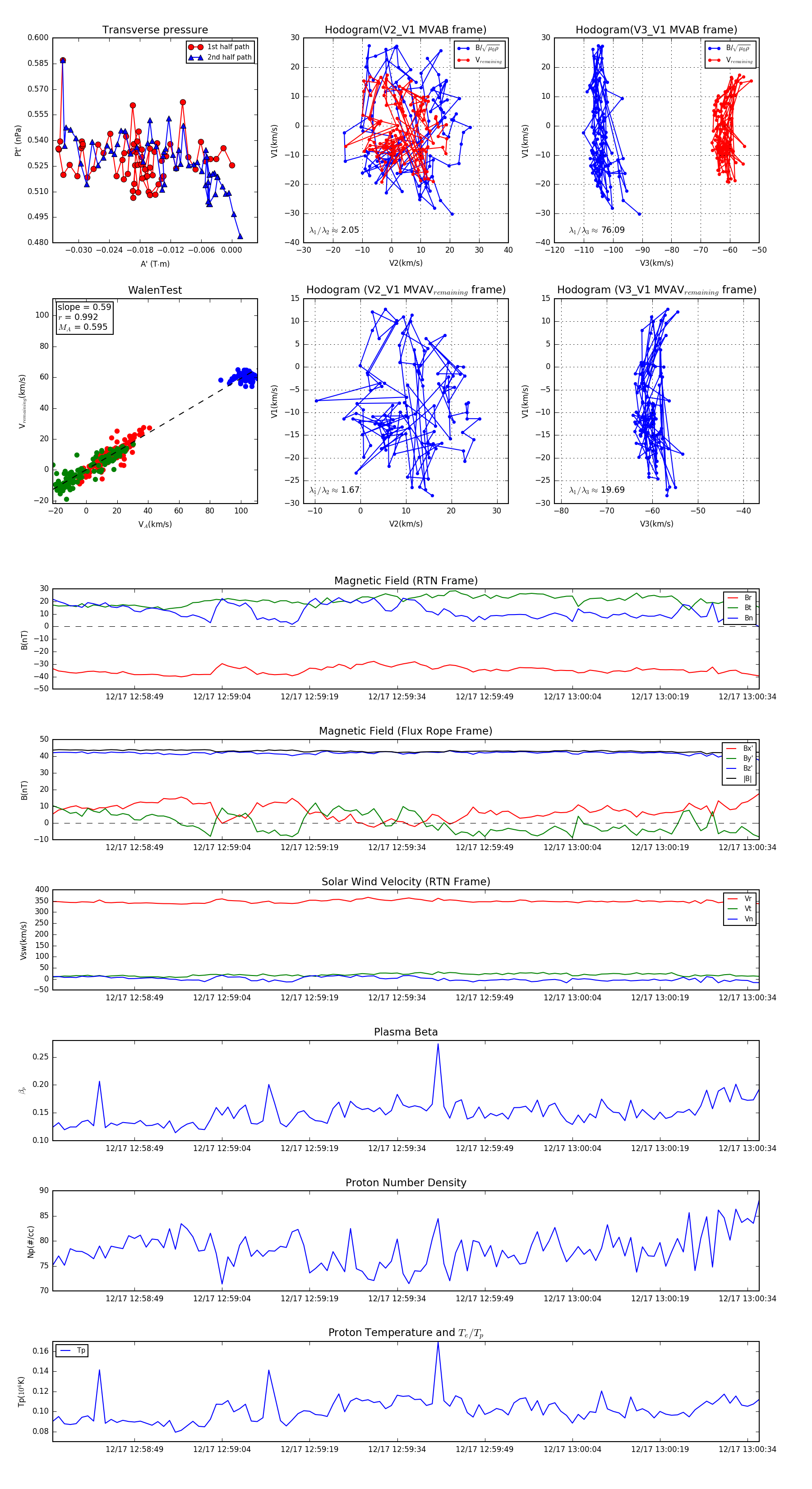
Flux Rope in 2024

Flux Rope Event 2024-12-17 12:58:35 ~ 2024-12-17 13:00:36 (122 seconds)


plot