HOME   LIST
‹–   –›

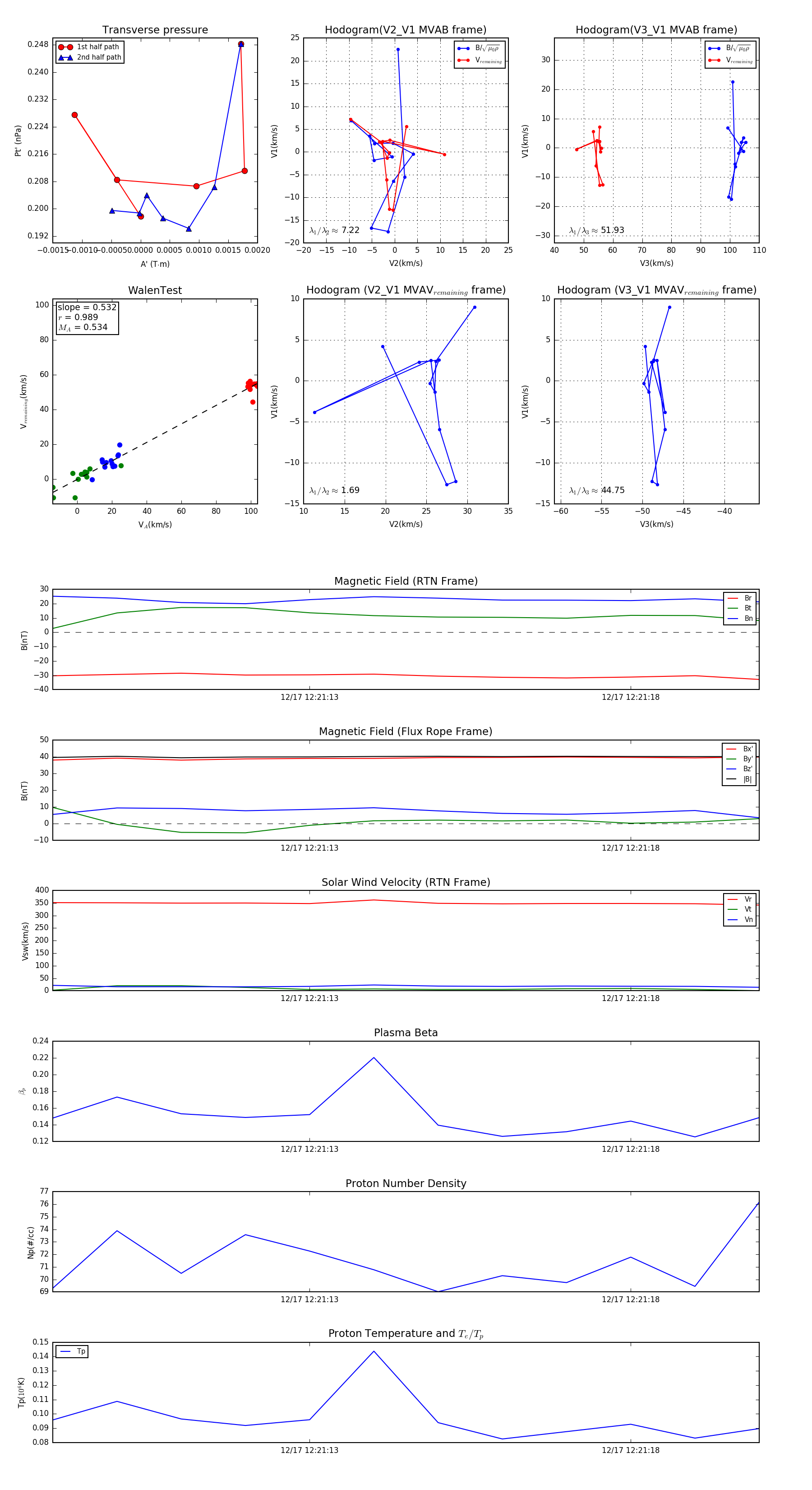
Flux Rope in 2024

Flux Rope Event 2024-12-17 12:21:09 ~ 2024-12-17 12:21:20 (12 seconds)


plot