HOME   LIST
‹–   –›

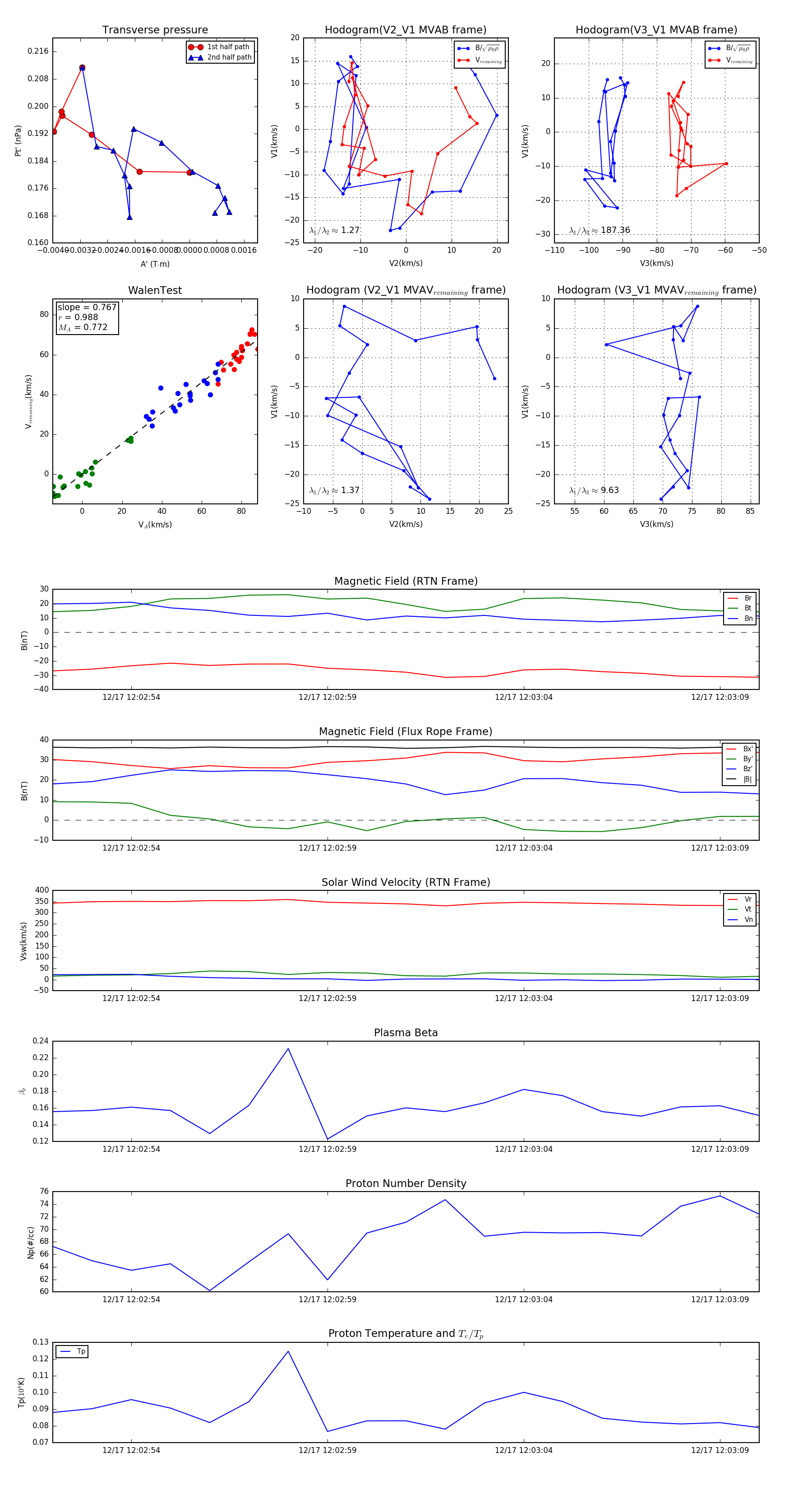
Flux Rope in 2024

Flux Rope Event 2024-12-17 12:02:52 ~ 2024-12-17 12:03:10 (19 seconds)


plot