HOME   LIST
‹–   –›

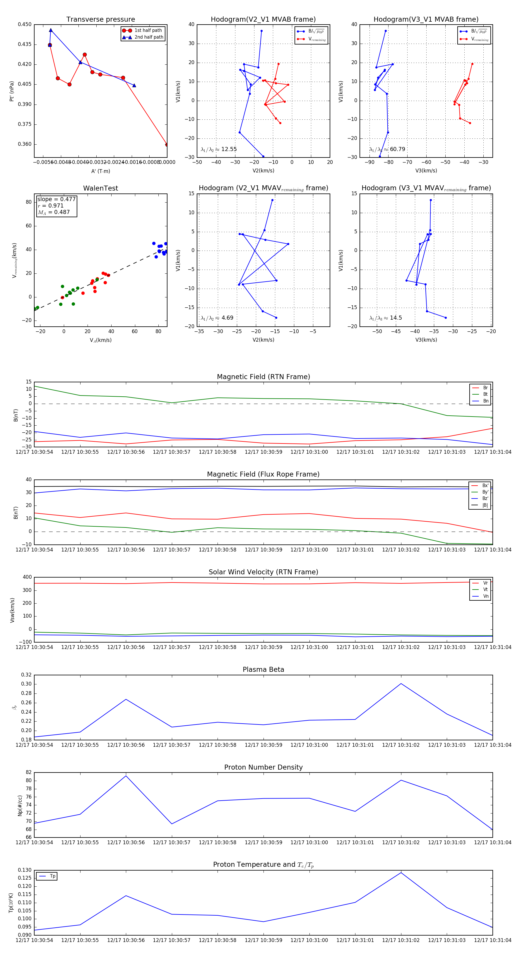
Flux Rope in 2024

Flux Rope Event 2024-12-17 10:30:54 ~ 2024-12-17 10:31:04 (11 seconds)


plot