HOME   LIST
‹–   –›

Flux Rope in 2024

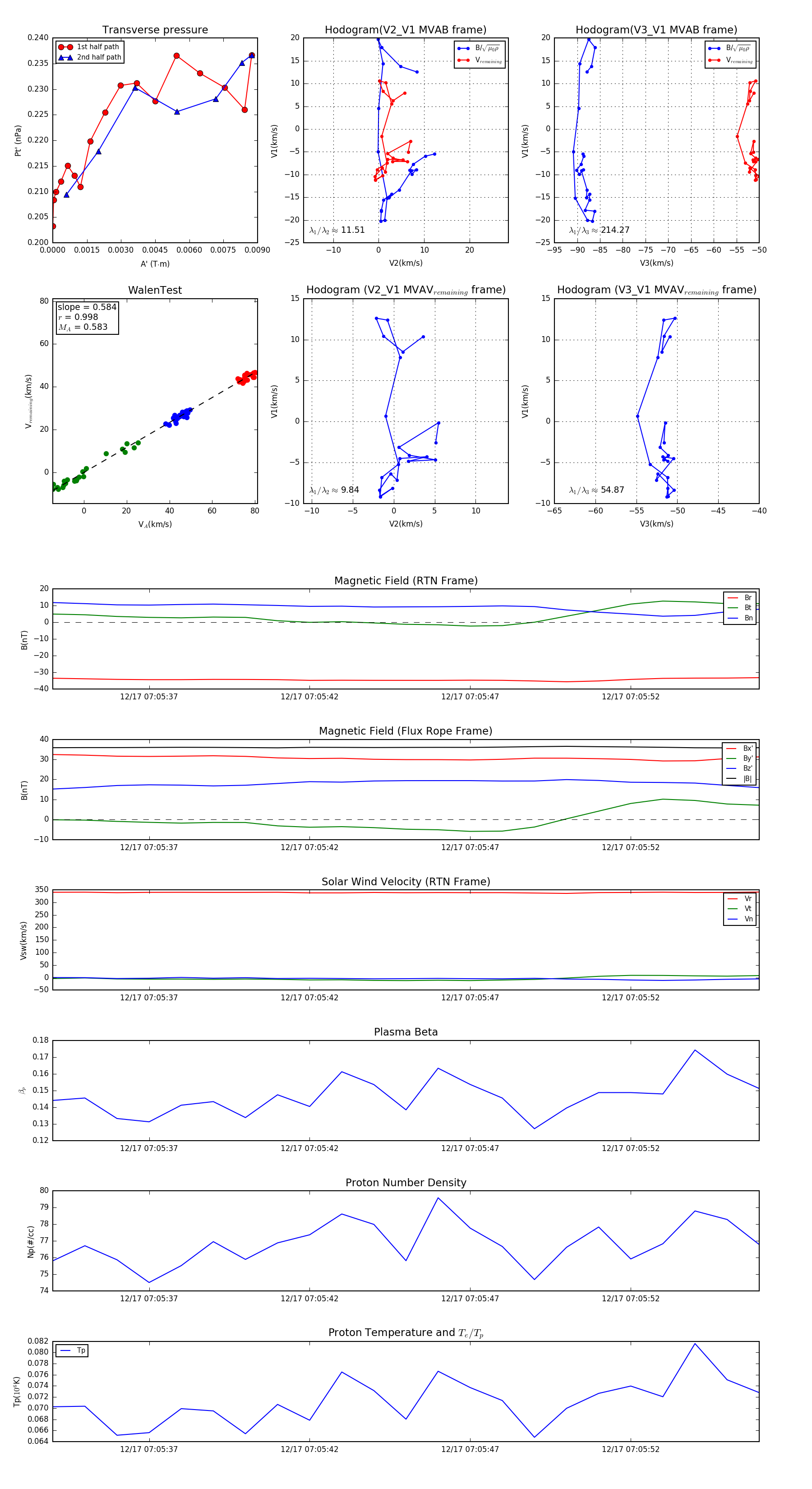
Flux Rope Event 2024-12-17 07:05:34 ~ 2024-12-17 07:05:56 (23 seconds)


plot