HOME   LIST
‹–   –›

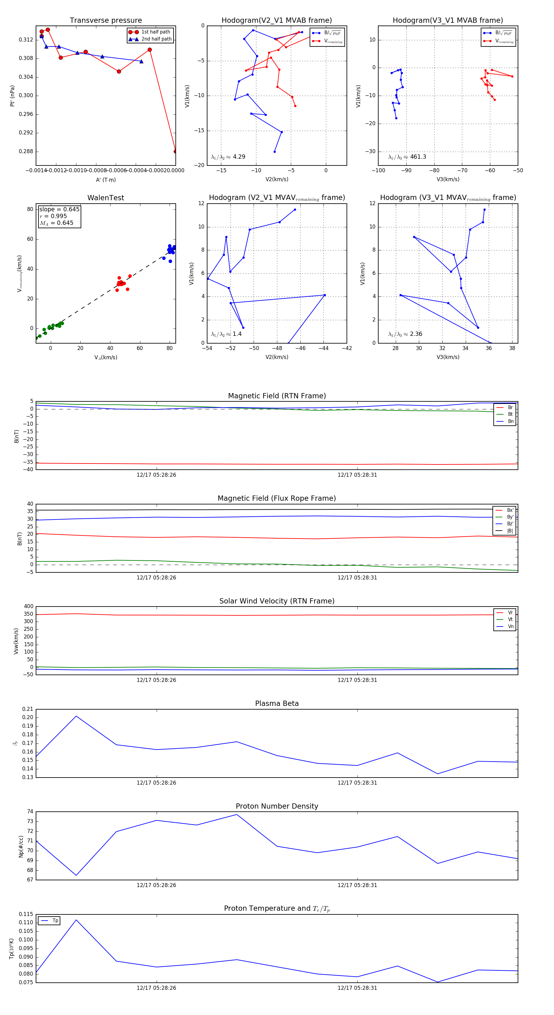
Flux Rope in 2024

Flux Rope Event 2024-12-17 05:28:23 ~ 2024-12-17 05:28:35 (13 seconds)


plot