HOME   LIST
‹–   –›

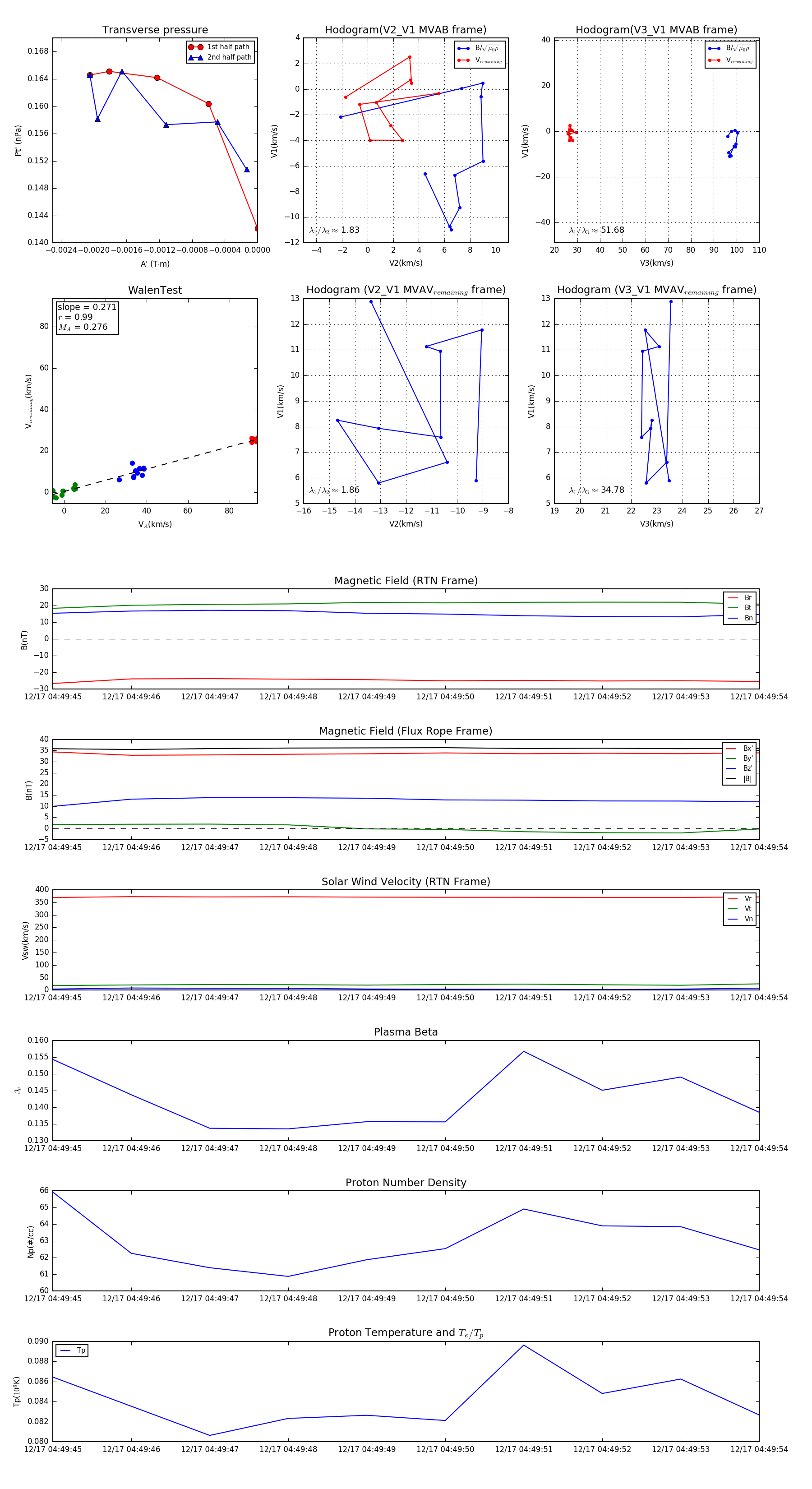
Flux Rope in 2024

Flux Rope Event 2024-12-17 04:49:45 ~ 2024-12-17 04:49:54 (10 seconds)


plot