HOME   LIST
‹–   –›

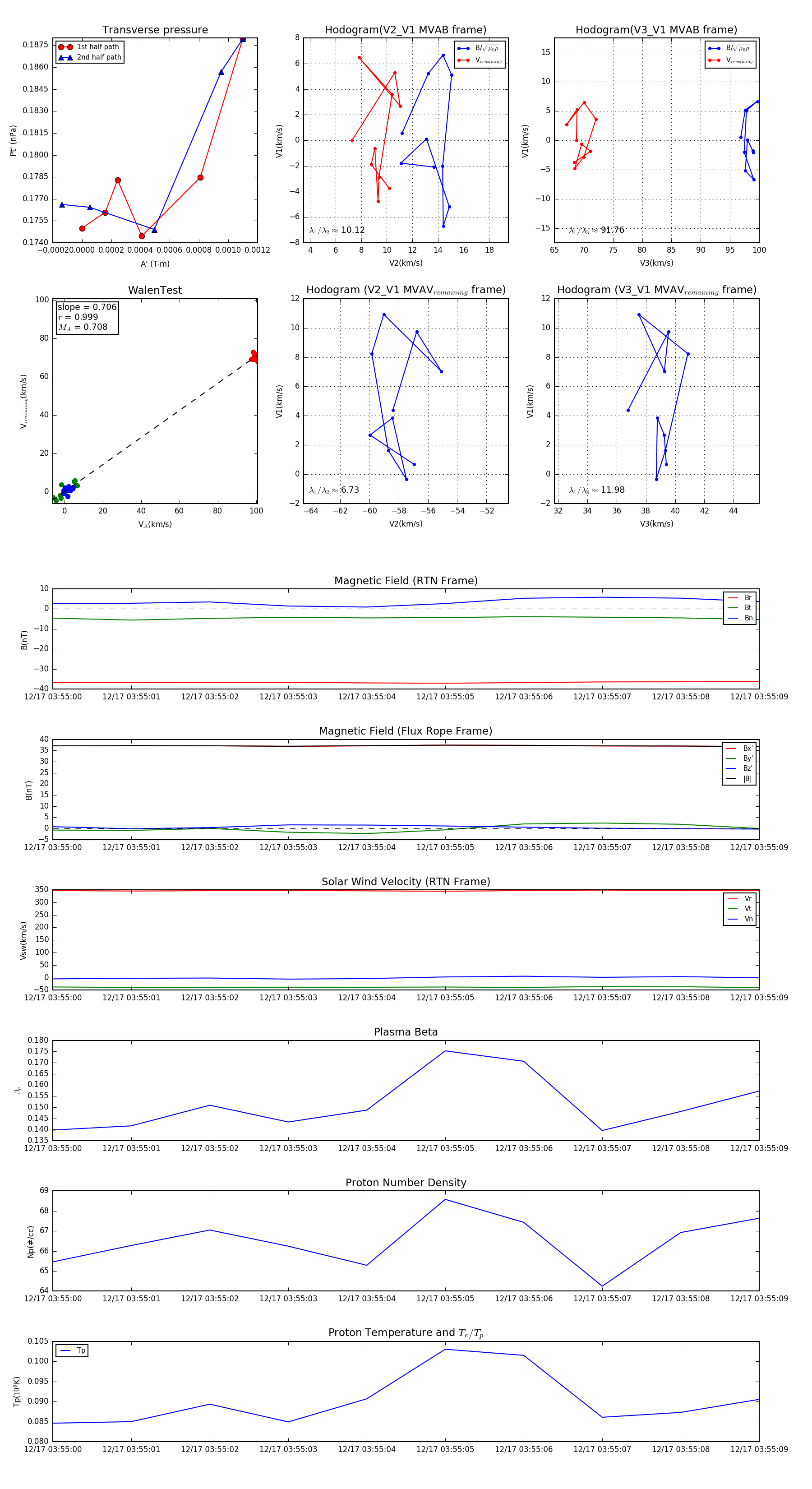
Flux Rope in 2024

Flux Rope Event 2024-12-17 03:55:00 ~ 2024-12-17 03:55:09 (10 seconds)


plot