HOME   LIST
‹–   –›

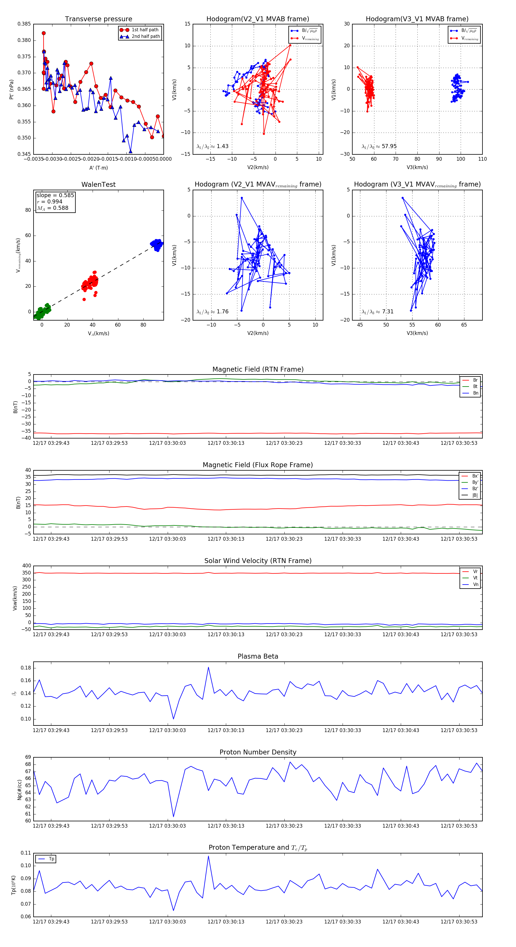
Flux Rope in 2024

Flux Rope Event 2024-12-17 03:29:40 ~ 2024-12-17 03:30:57 (78 seconds)


plot