HOME   LIST
‹–   –›

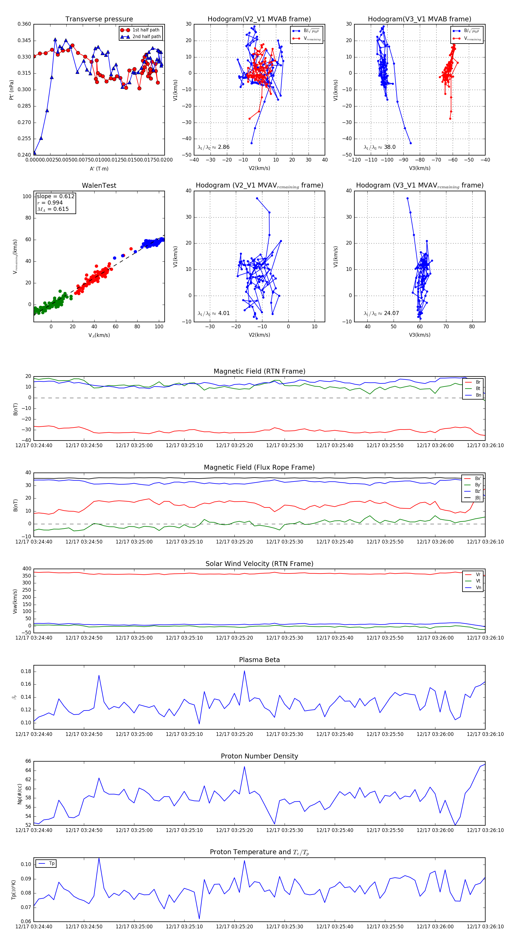
Flux Rope in 2024

Flux Rope Event 2024-12-17 03:24:40 ~ 2024-12-17 03:26:10 (91 seconds)


plot