HOME   LIST
‹–   –›

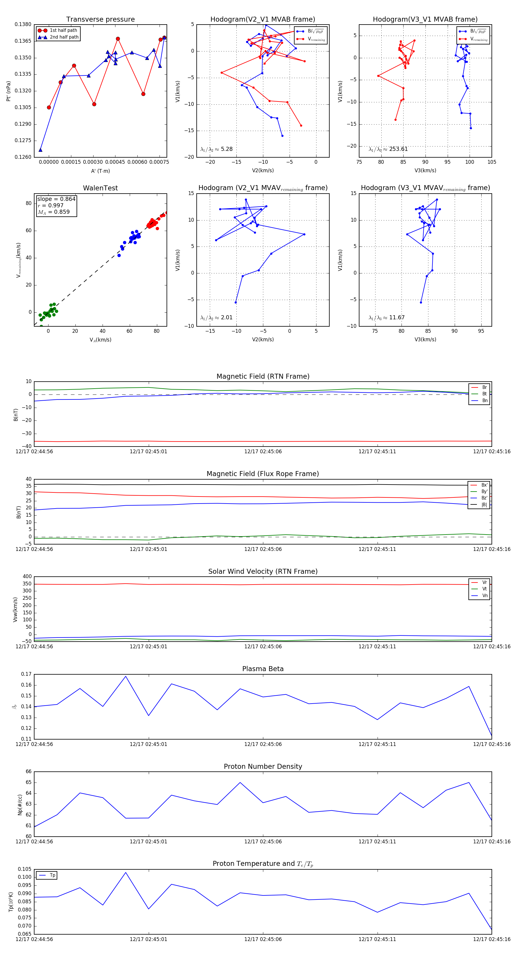
Flux Rope in 2024

Flux Rope Event 2024-12-17 02:44:56 ~ 2024-12-17 02:45:16 (21 seconds)


plot