HOME   LIST
‹–   –›

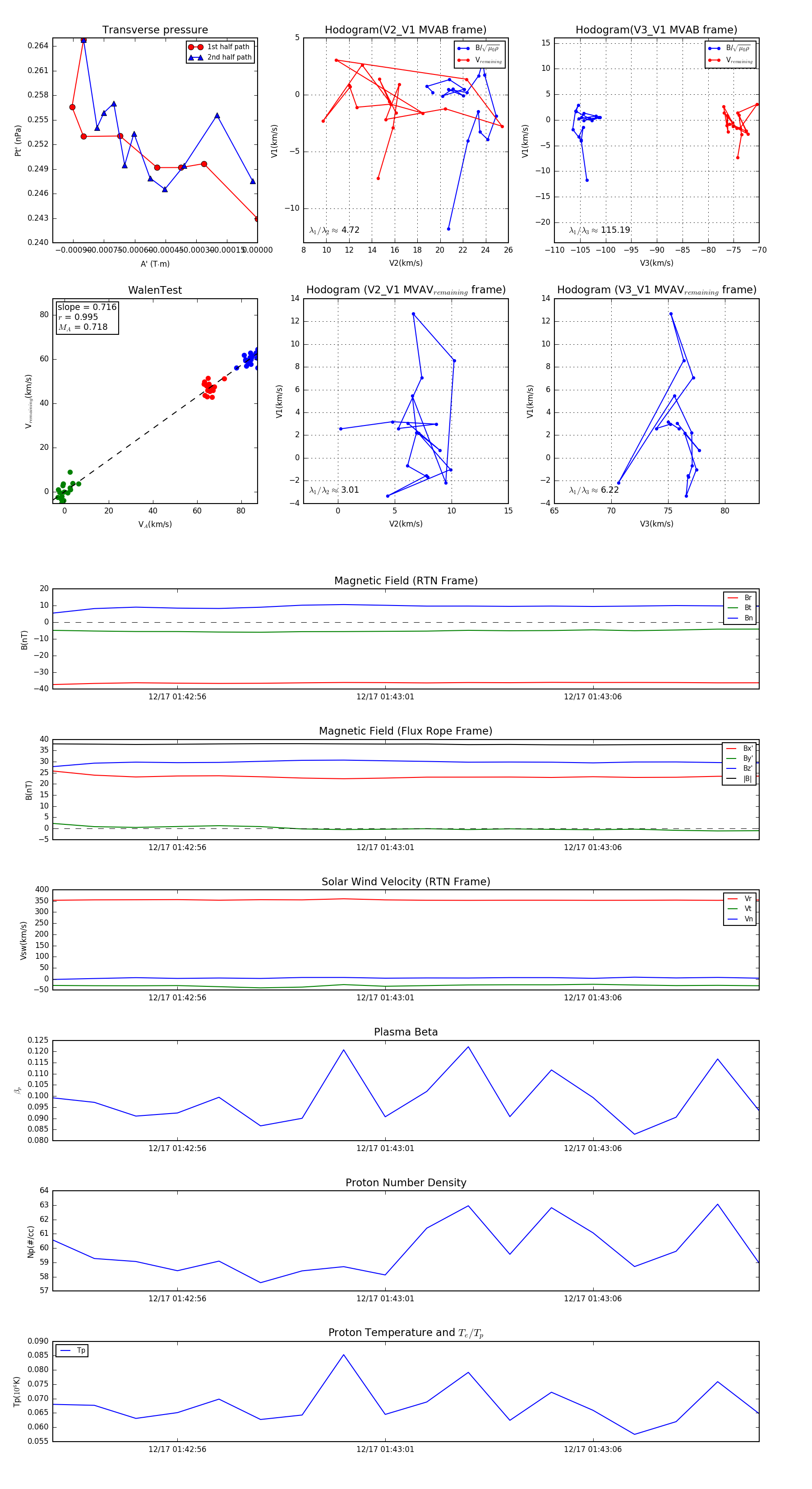
Flux Rope in 2024

Flux Rope Event 2024-12-17 01:42:53 ~ 2024-12-17 01:43:10 (18 seconds)


plot