HOME   LIST
‹–   –›

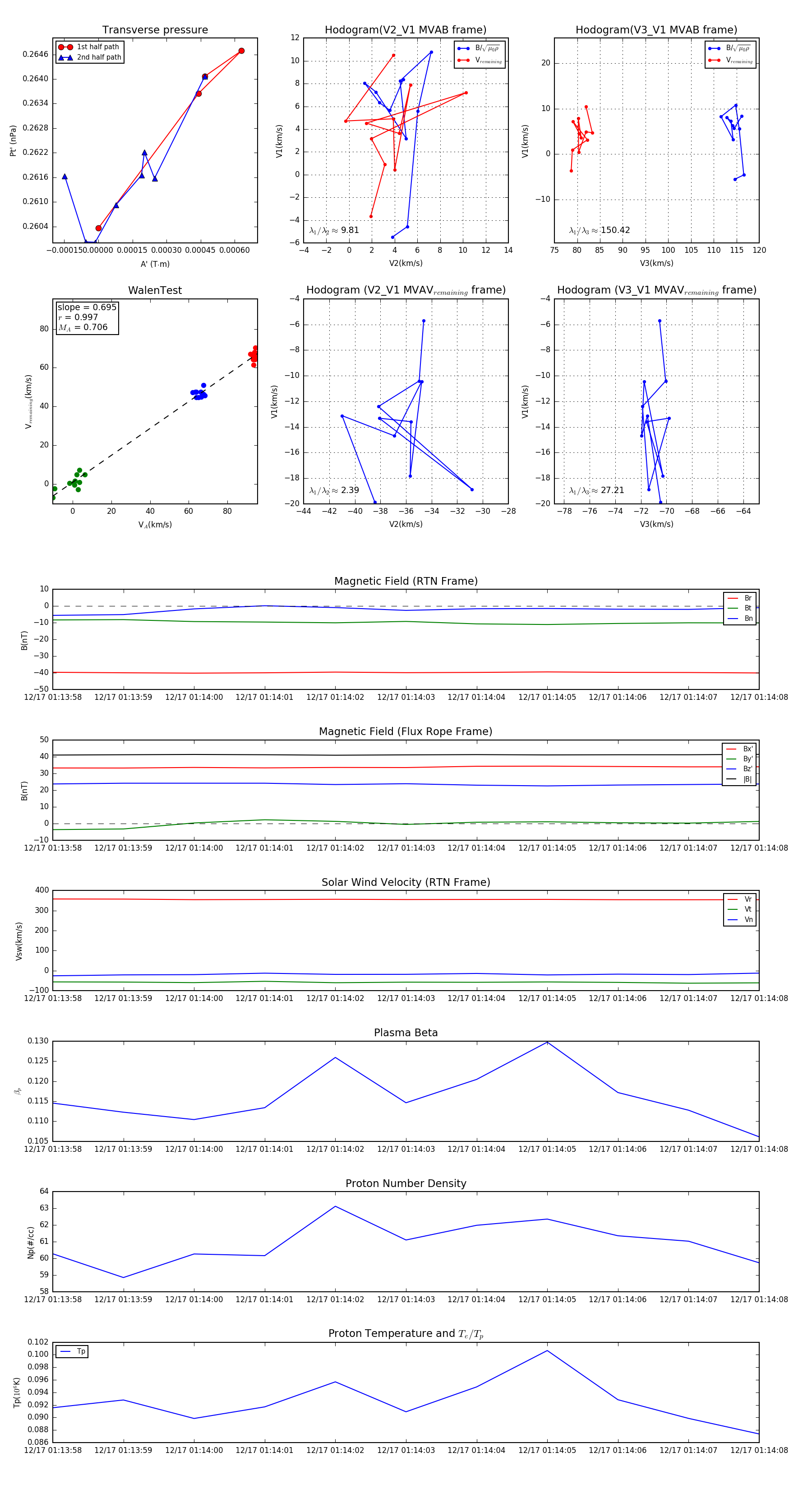
Flux Rope in 2024

Flux Rope Event 2024-12-17 01:13:58 ~ 2024-12-17 01:14:08 (11 seconds)


plot