HOME   LIST
‹–   –›

Flux Rope in 2024

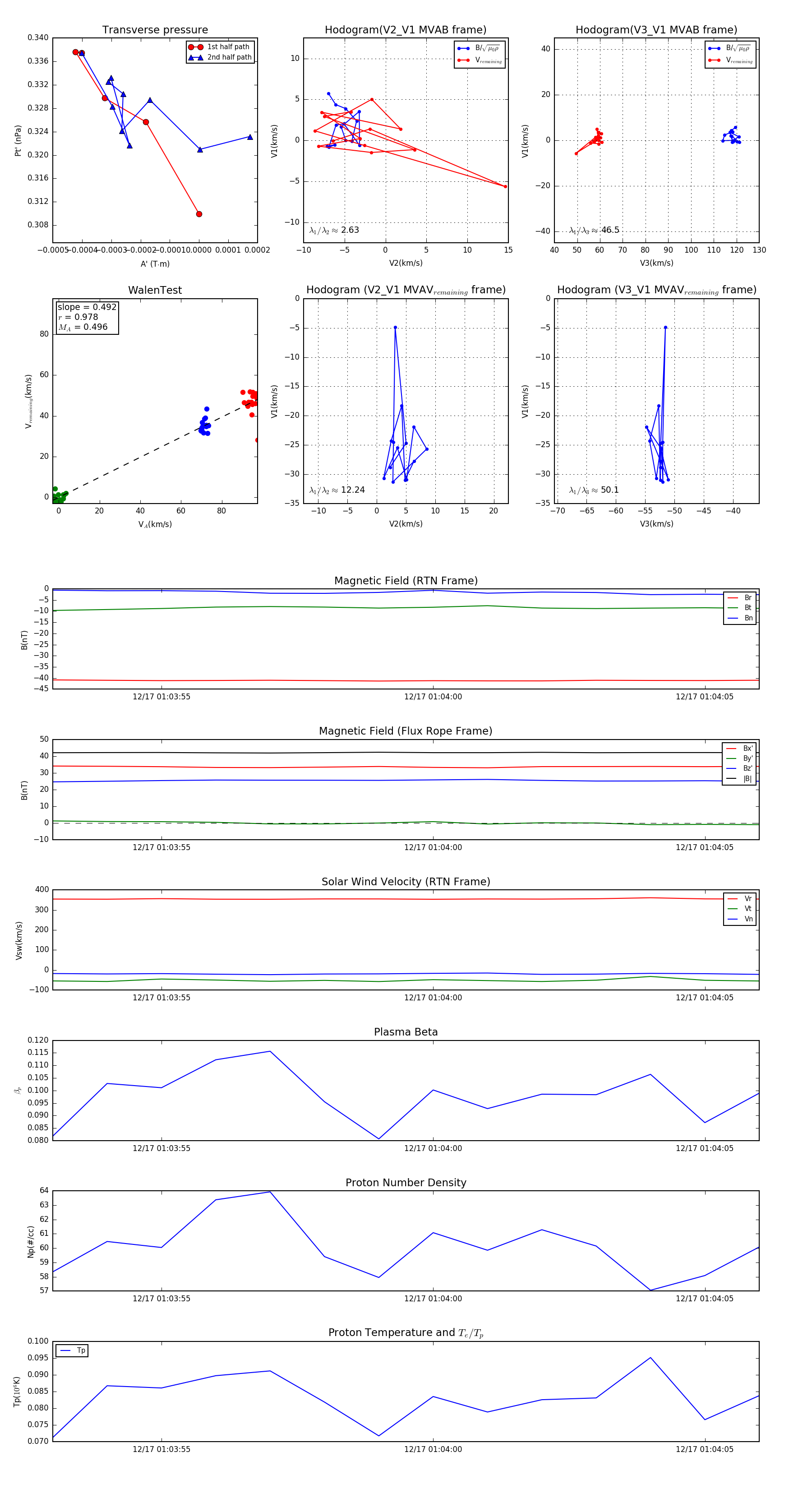
Flux Rope Event 2024-12-17 01:03:53 ~ 2024-12-17 01:04:06 (14 seconds)


plot