HOME   LIST
‹–   –›

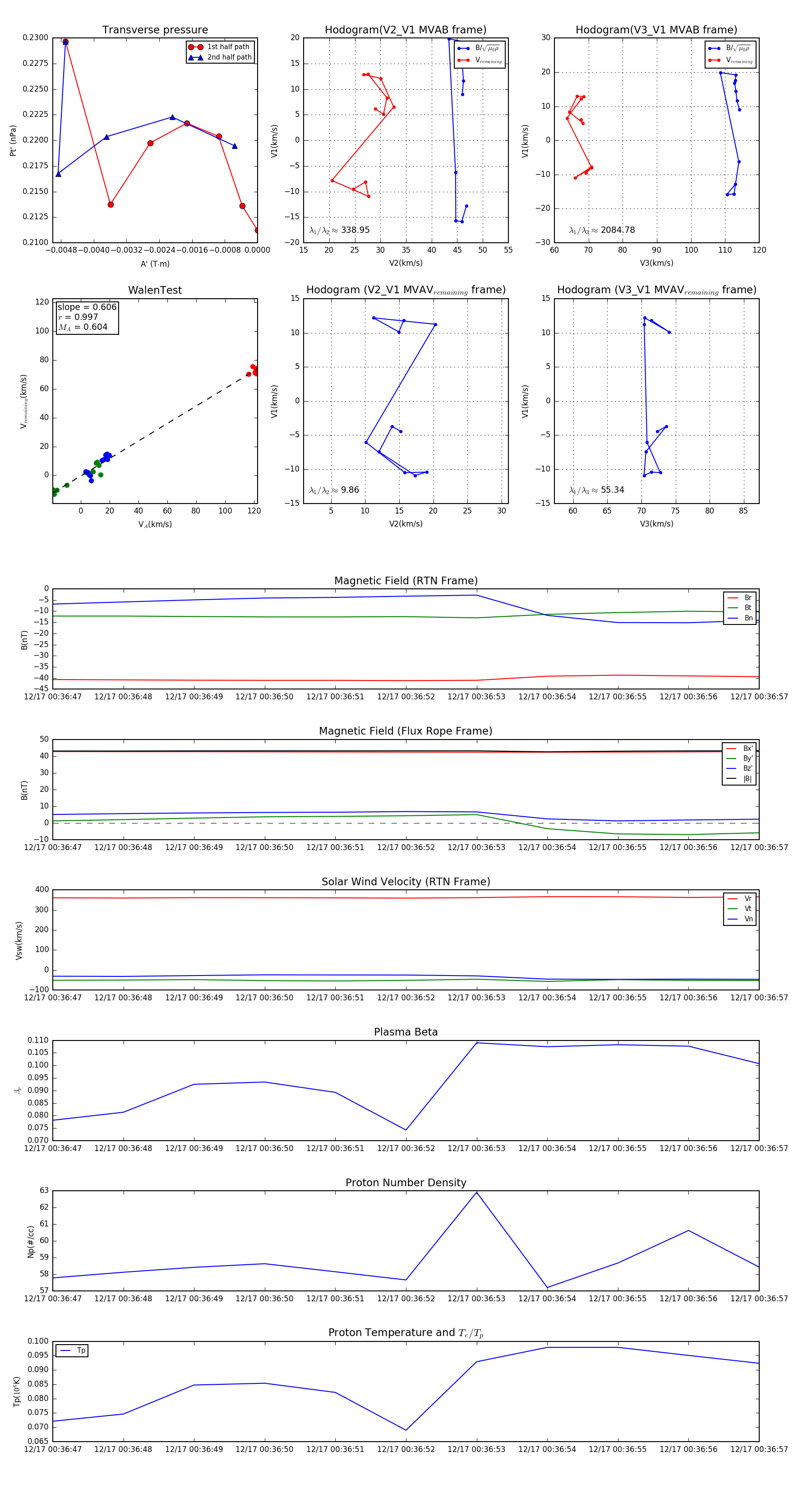
Flux Rope in 2024

Flux Rope Event 2024-12-17 00:36:47 ~ 2024-12-17 00:36:57 (11 seconds)


plot