HOME   LIST
‹–   –›

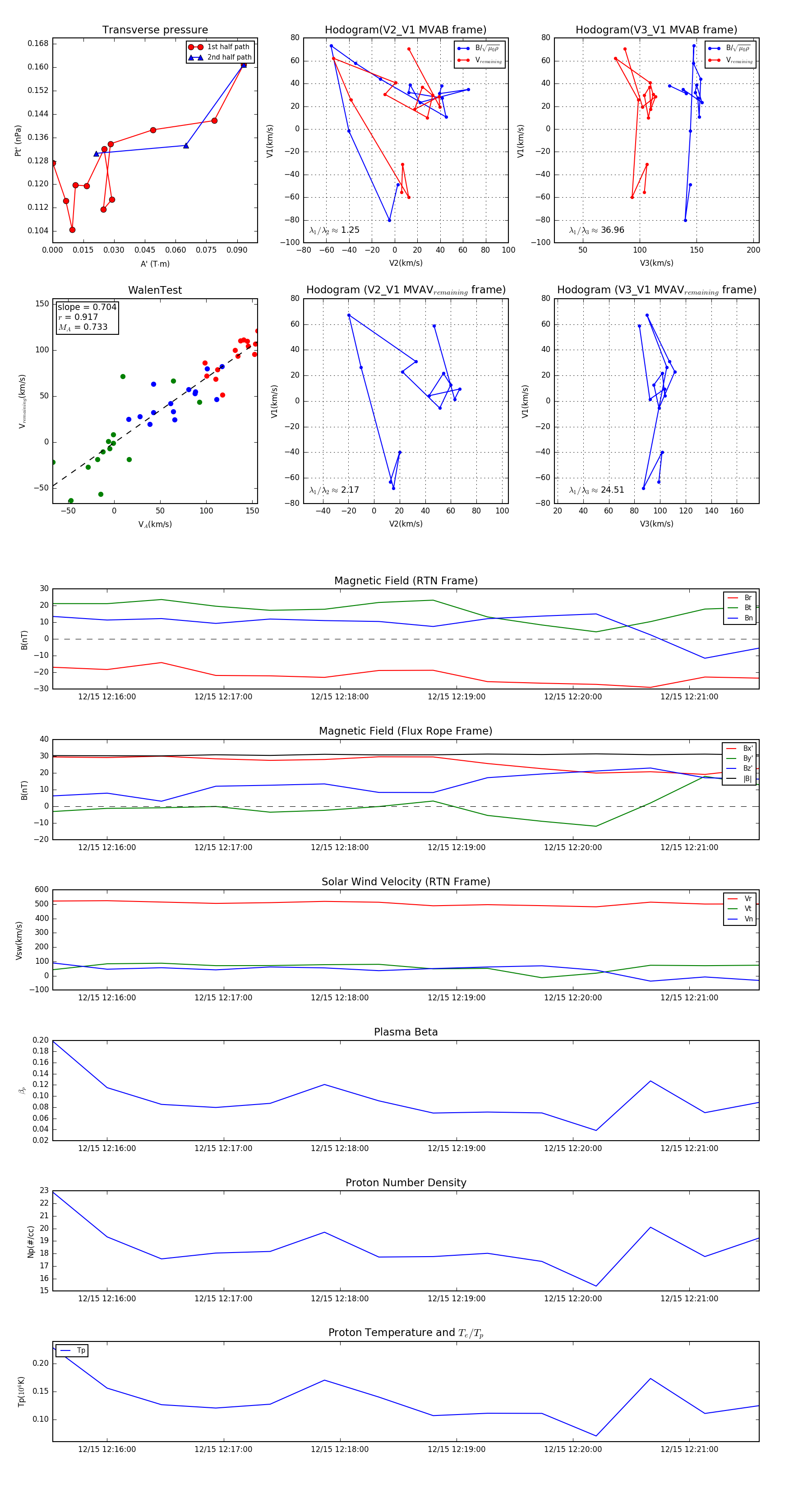
Flux Rope in 2024

Flux Rope Event 2024-12-15 12:15:32 ~ 2024-12-15 12:21:36 (365 seconds)


plot