HOME   LIST
‹–   –›

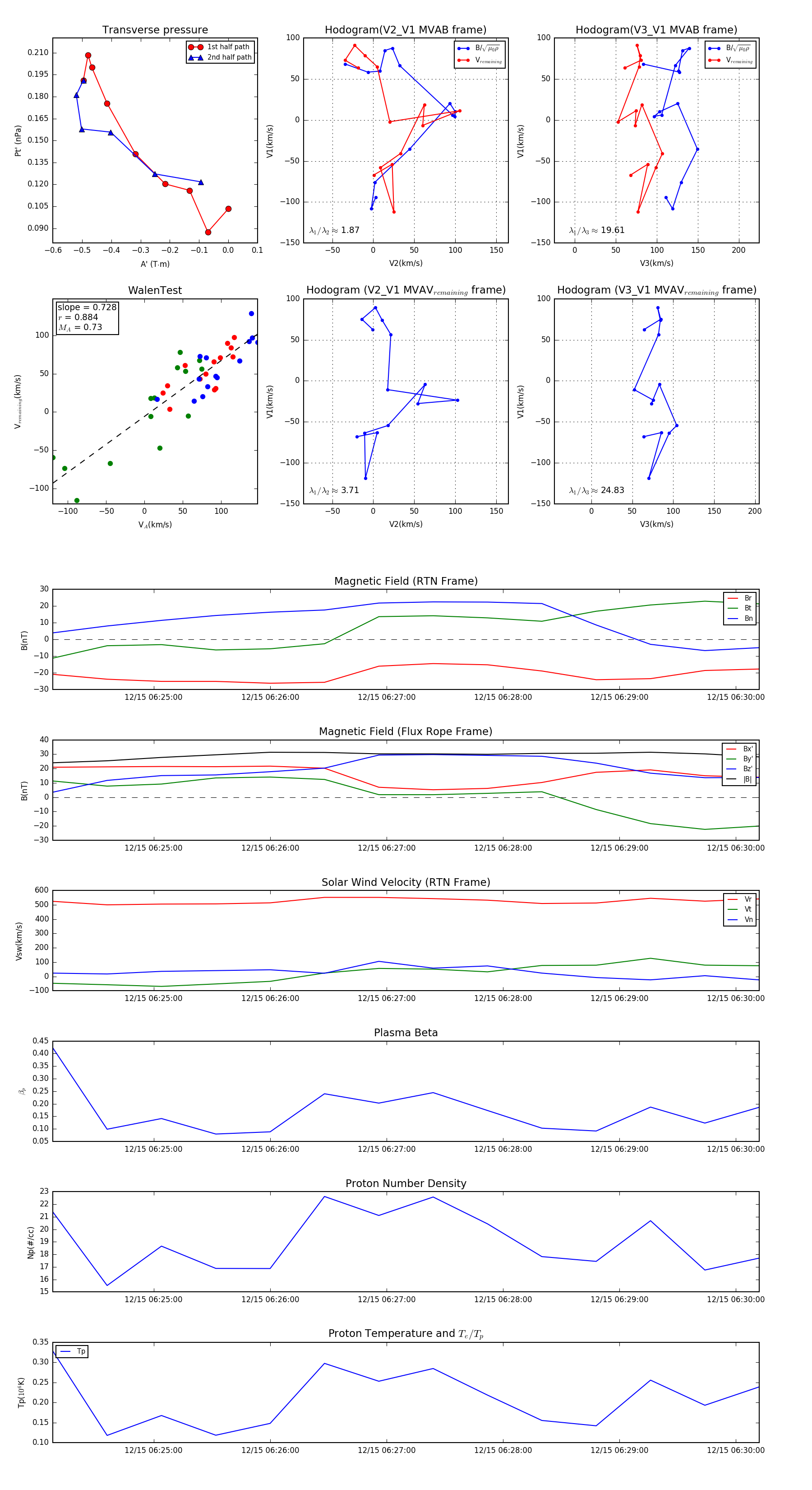
Flux Rope in 2024

Flux Rope Event 2024-12-15 06:24:08 ~ 2024-12-15 06:30:12 (365 seconds)


plot