HOME   LIST
‹–   –›

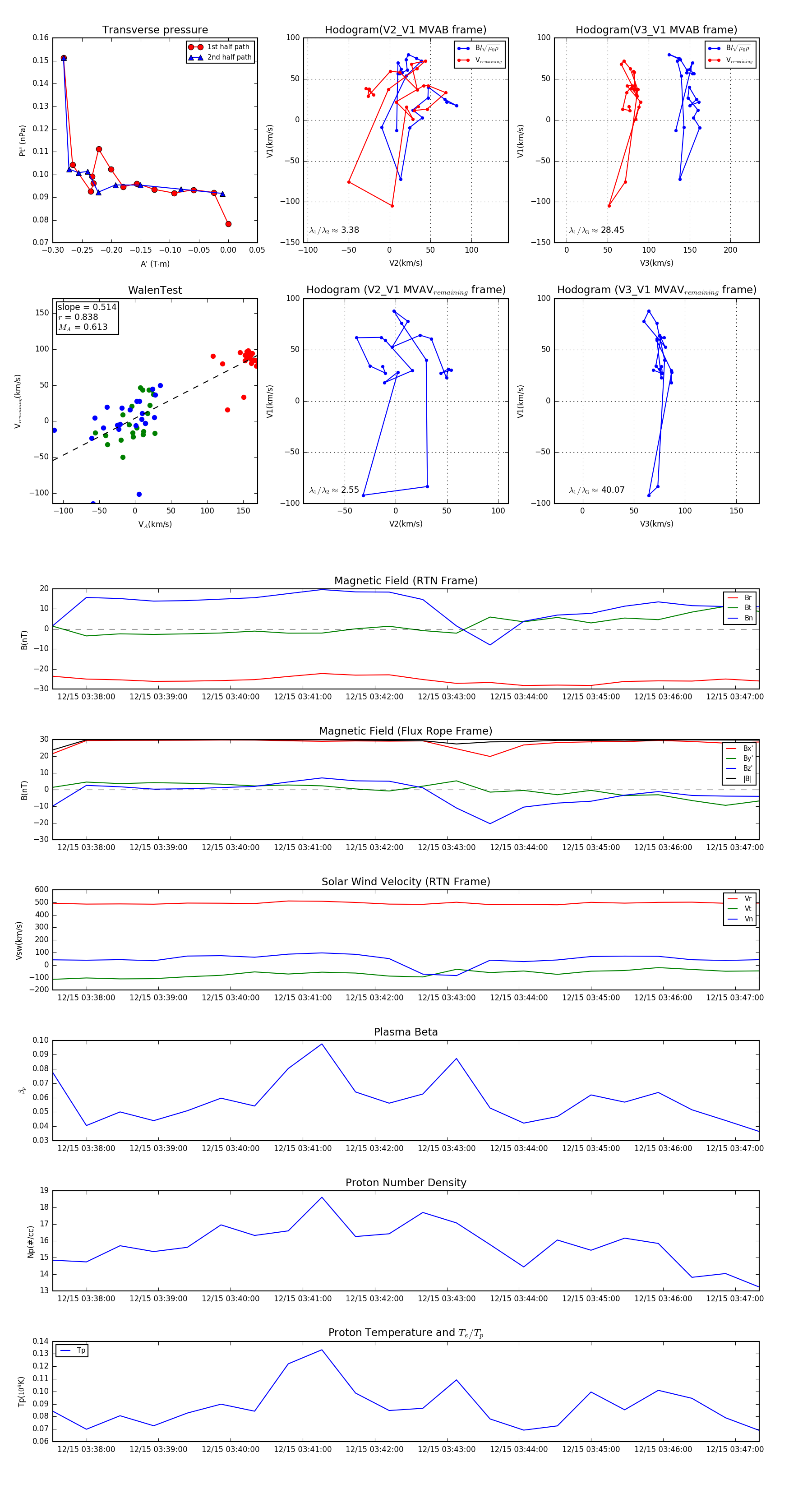
Flux Rope in 2024

Flux Rope Event 2024-12-15 03:37:32 ~ 2024-12-15 03:47:20 (589 seconds)


plot