HOME   LIST
‹–   –›

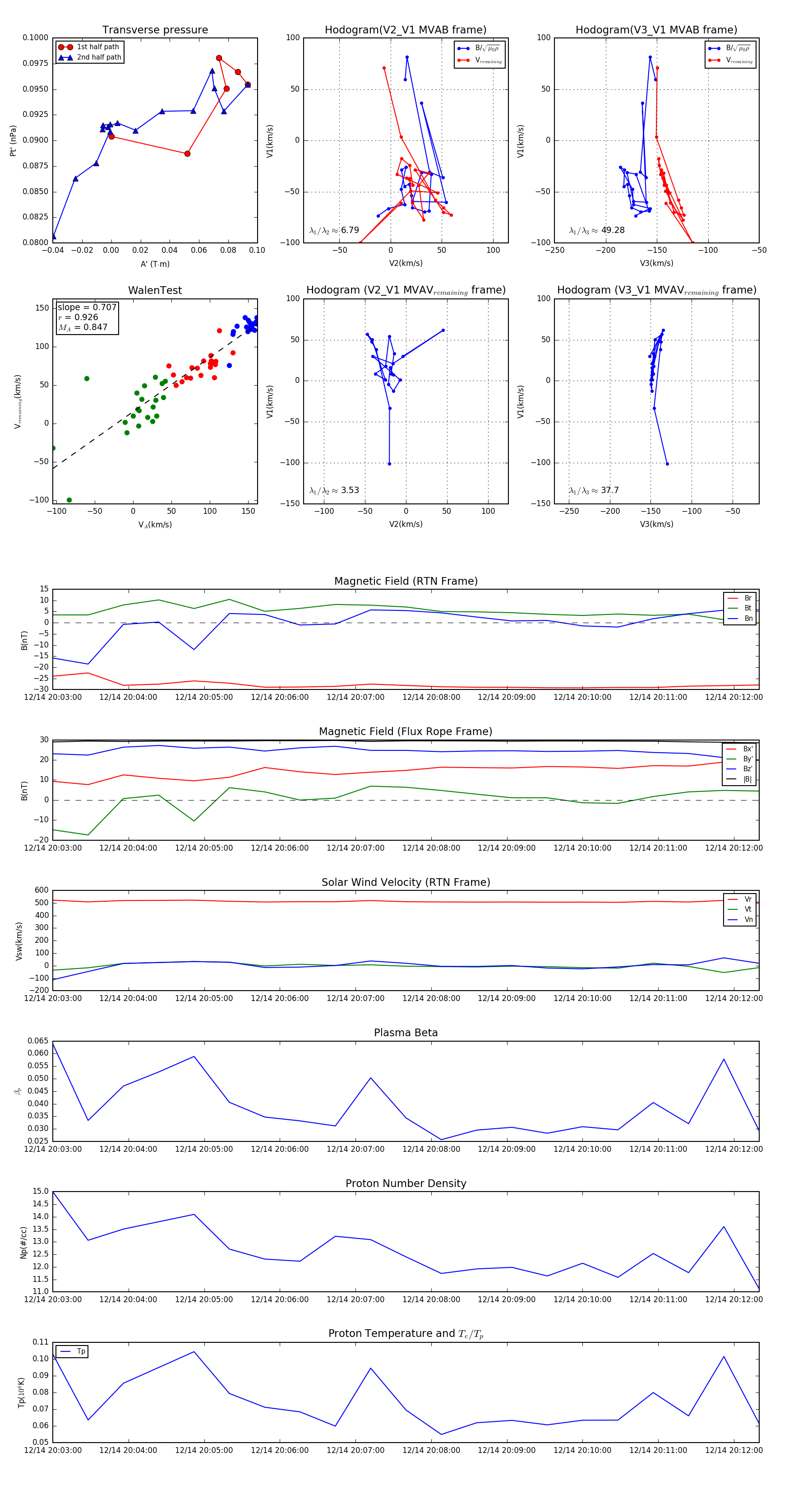
Flux Rope in 2024

Flux Rope Event 2024-12-14 20:03:00 ~ 2024-12-14 20:12:20 (561 seconds)


plot