HOME   LIST
‹–   –›

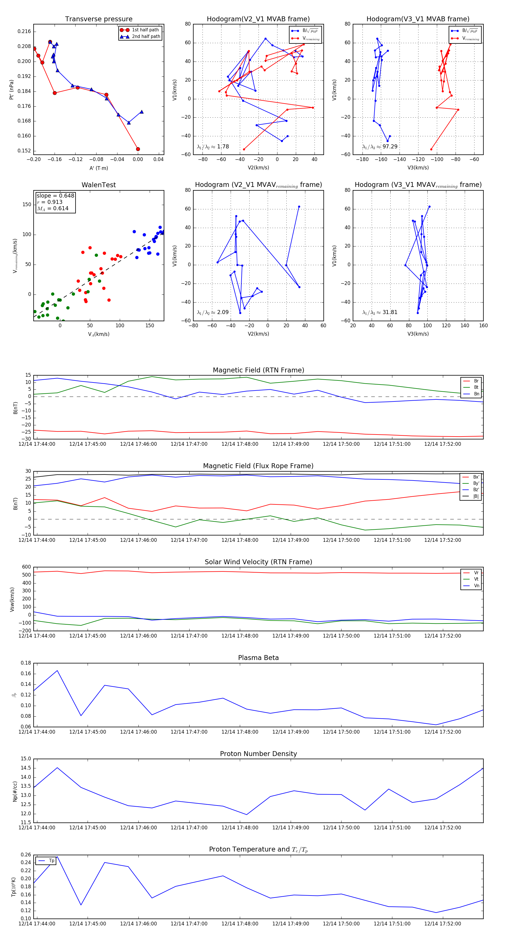
Flux Rope in 2024

Flux Rope Event 2024-12-14 17:43:56 ~ 2024-12-14 17:52:48 (533 seconds)


plot