HOME   LIST
‹–   –›

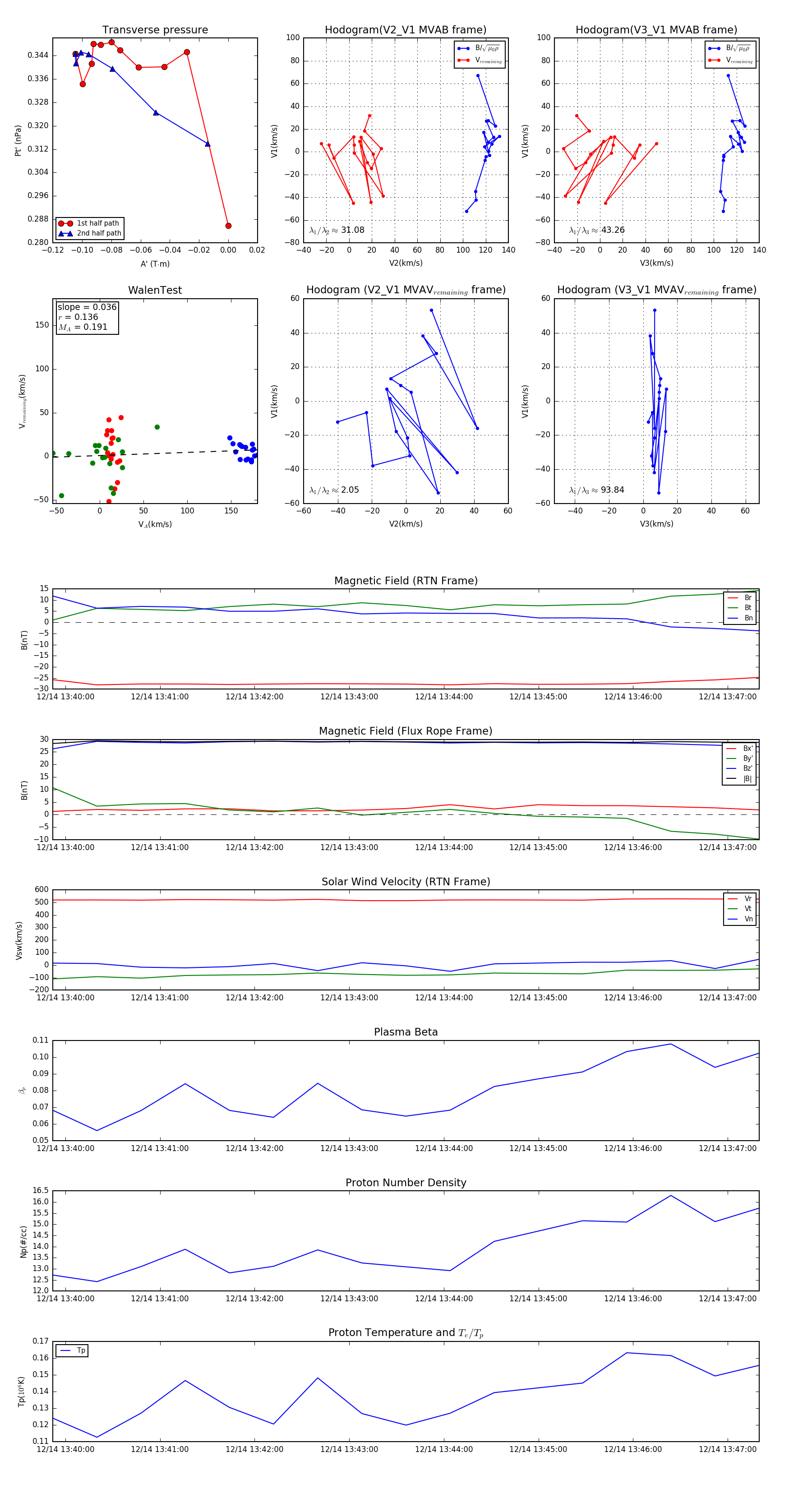
Flux Rope in 2024

Flux Rope Event 2024-12-14 13:39:52 ~ 2024-12-14 13:47:20 (449 seconds)


plot