HOME   LIST
‹–   –›

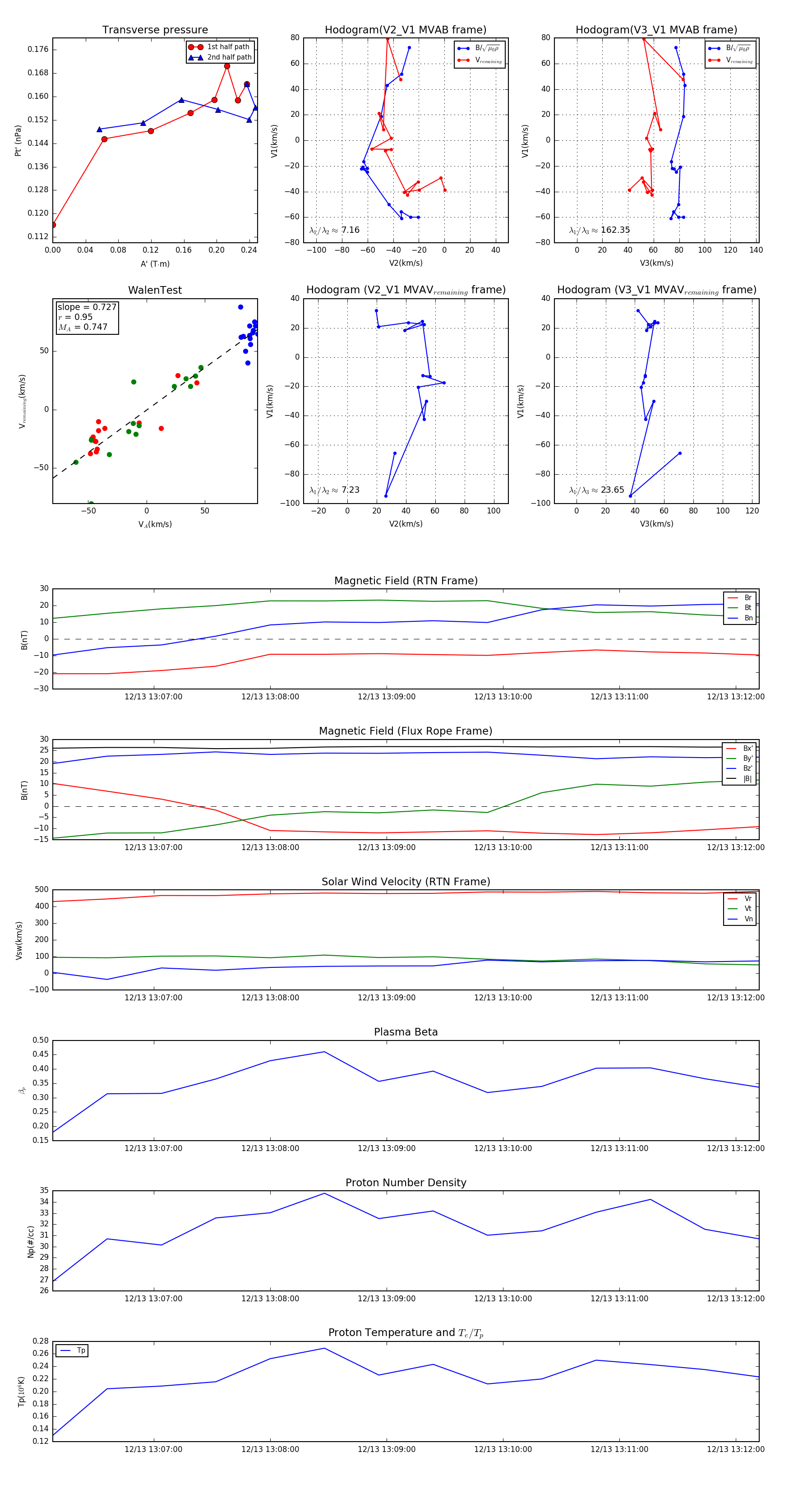
Flux Rope in 2024

Flux Rope Event 2024-12-13 13:06:08 ~ 2024-12-13 13:12:12 (365 seconds)


plot