HOME   LIST
‹–   –›

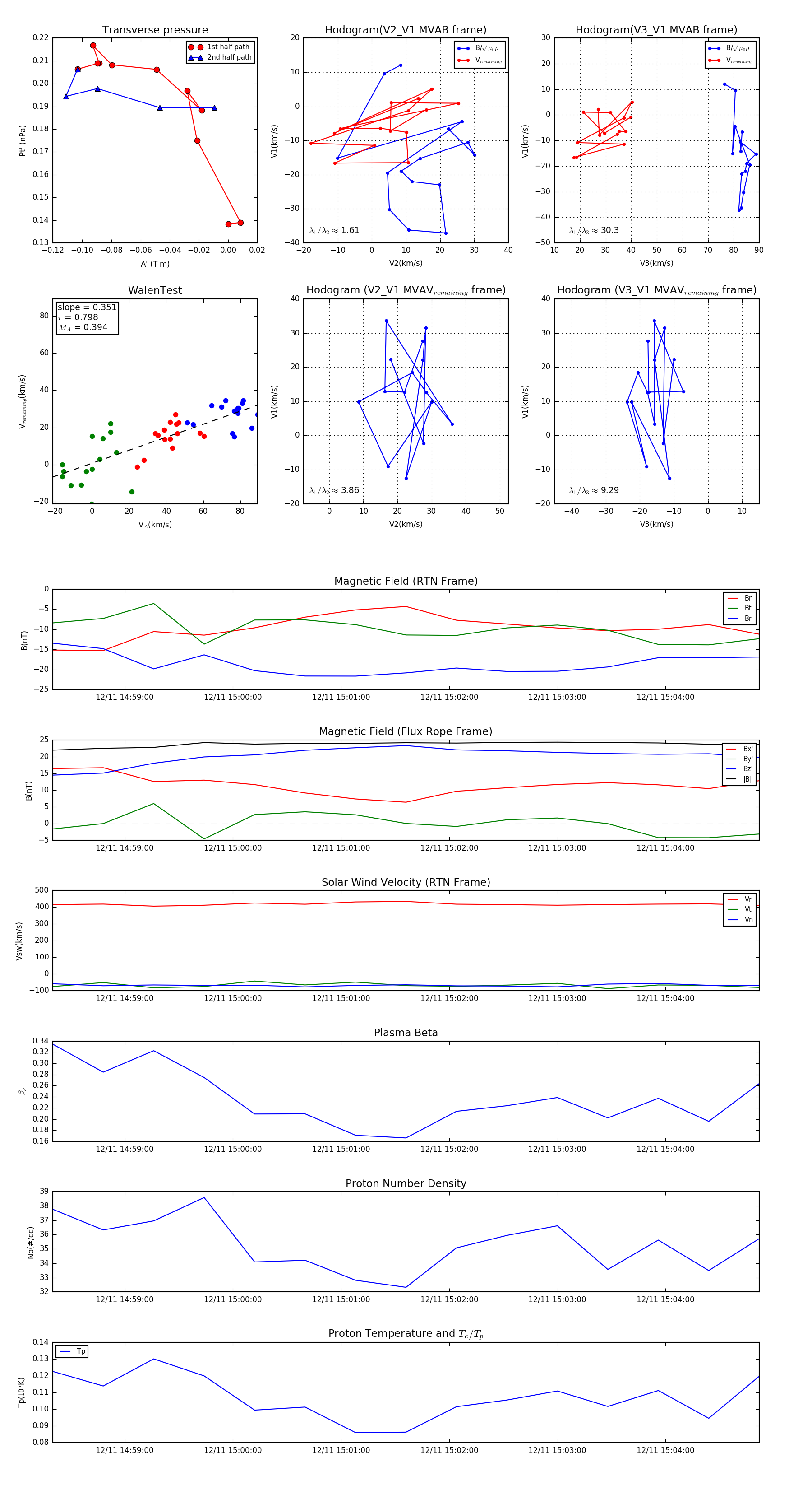
Flux Rope in 2024

Flux Rope Event 2024-12-11 14:58:20 ~ 2024-12-11 15:04:52 (393 seconds)


plot