HOME   LIST
‹–   –›

Flux Rope in 2024

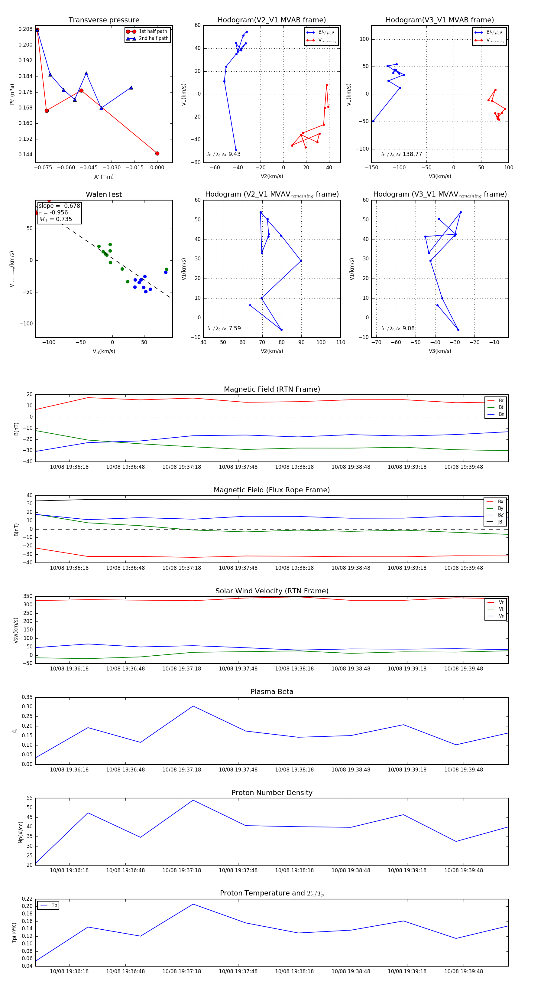
Flux Rope Event 2024-10-08 19:36:00 ~ 2024-10-08 19:40:12 (253 seconds)


plot