HOME   LIST
‹–   –›

Flux Rope in 2024

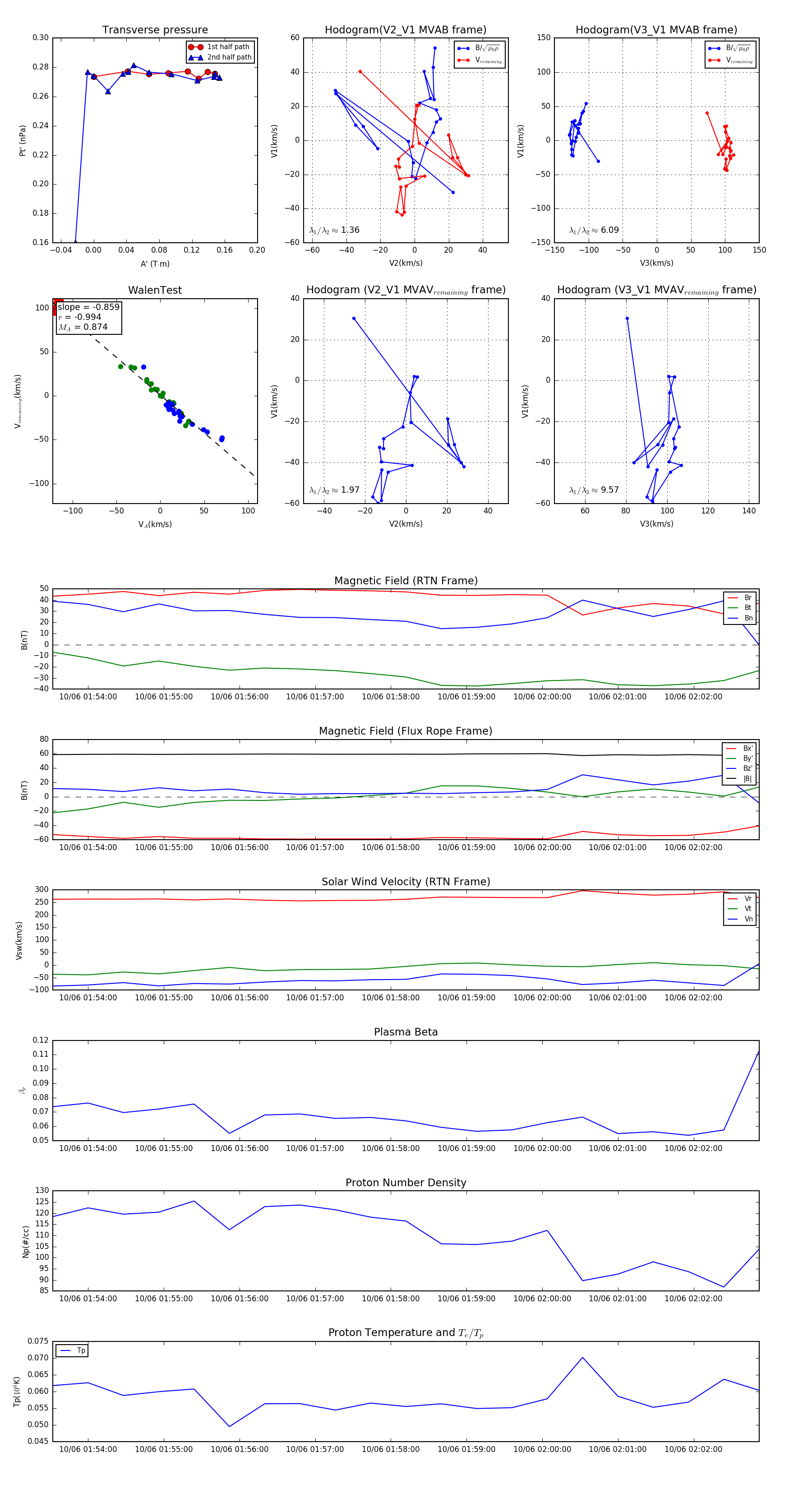
Flux Rope Event 2024-10-06 01:53:32 ~ 2024-10-06 02:02:52 (561 seconds)


plot