HOME   LIST
‹–   –›

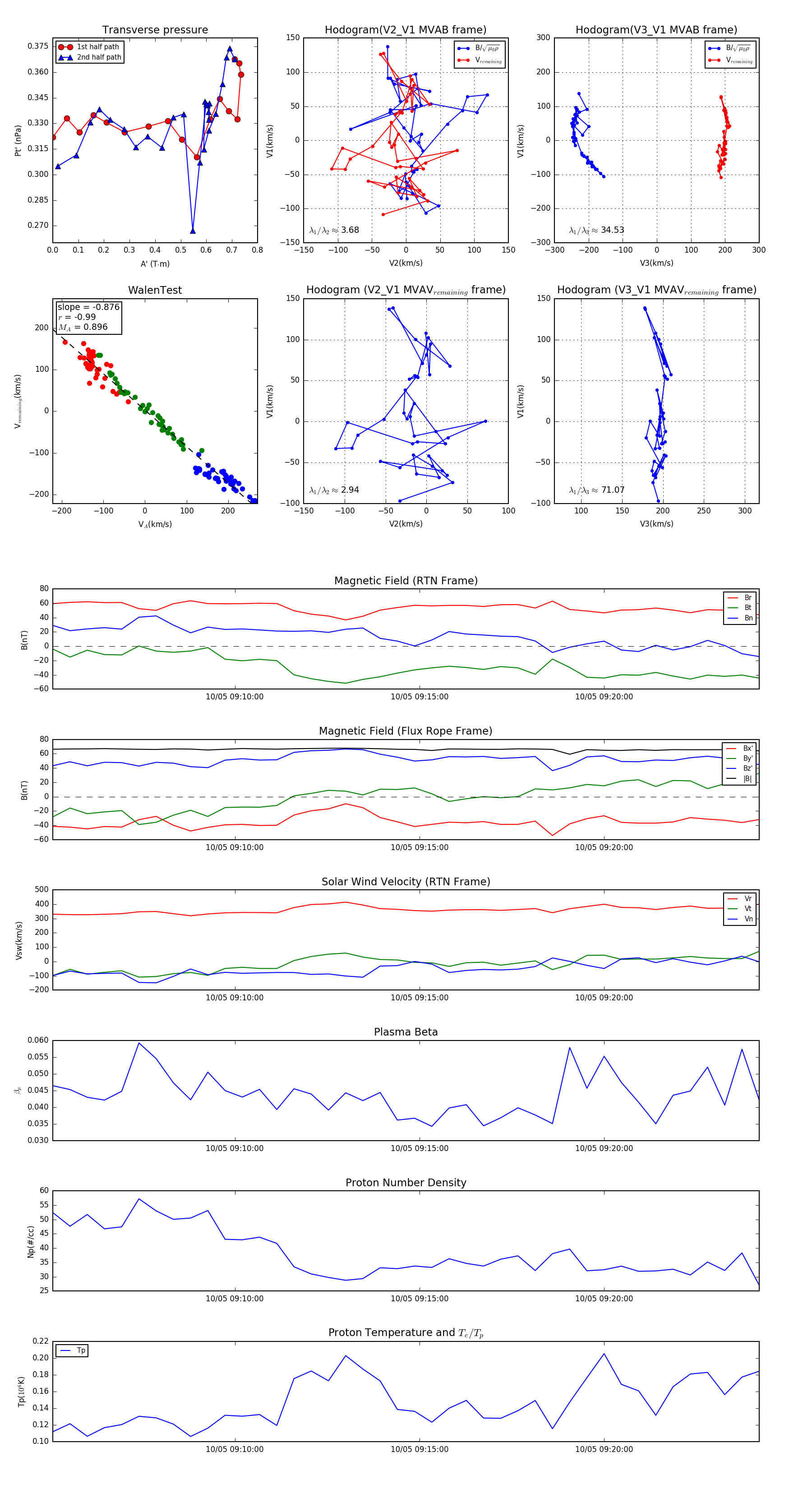
Flux Rope in 2024

Flux Rope Event 2024-10-05 09:05:04 ~ 2024-10-05 09:24:12 (1149 seconds)


plot