HOME   LIST
‹–   –›

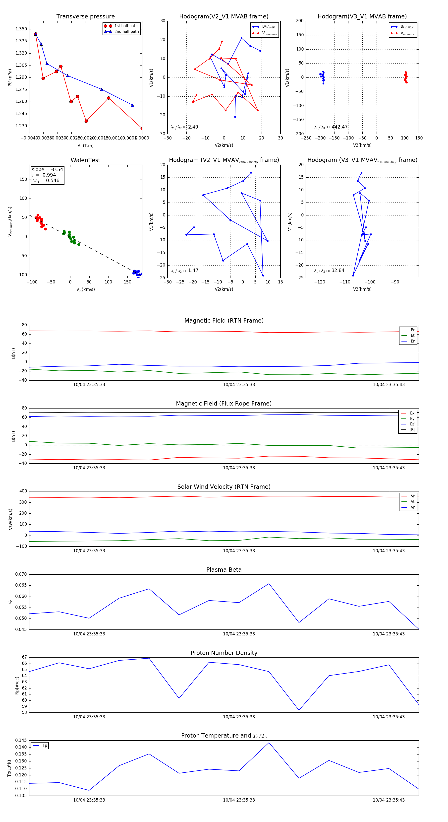
Flux Rope in 2024

Flux Rope Event 2024-10-04 23:35:31 ~ 2024-10-04 23:35:44 (14 seconds)


plot