HOME   LIST
‹–   –›

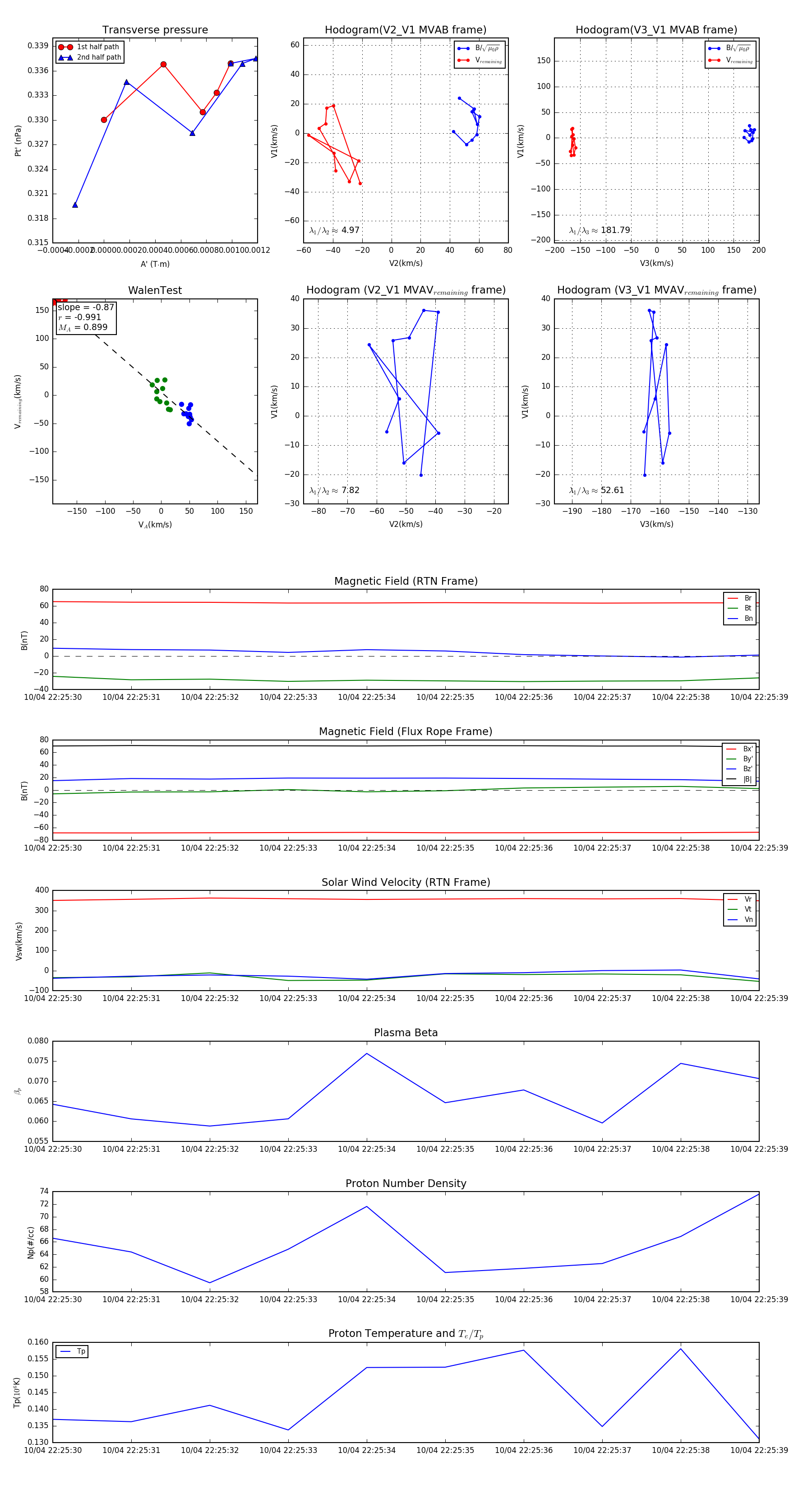
Flux Rope in 2024

Flux Rope Event 2024-10-04 22:25:30 ~ 2024-10-04 22:25:39 (10 seconds)


plot