HOME   LIST
‹–   –›

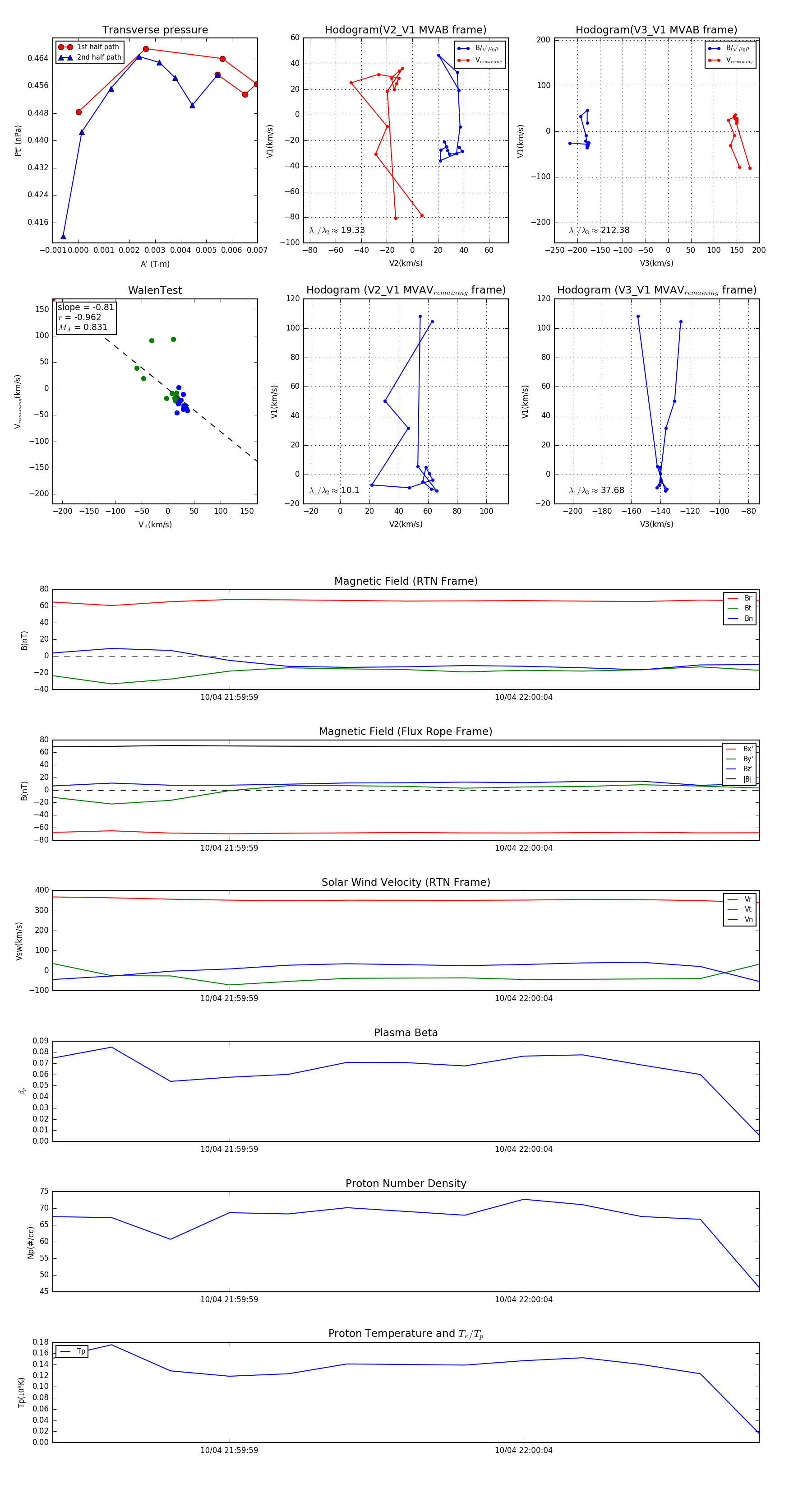
Flux Rope in 2024

Flux Rope Event 2024-10-04 21:59:56 ~ 2024-10-04 22:00:08 (13 seconds)


plot